EN
抗体药类似物
Research Grade Laprituximab
All
TD-HF004126_1.jpg
TD-HF004126_2.jpg
  • CatalogTD-HF004126
  • ClonalitymAb
  • Application Research Grade Biosimilar
  • SynonymsIMGN-289,J2898A-SMCC-DM1,J2898A,CAS:1622327-38-1
  • 规格
    1mg
  • 价格
    ¥询价
定制服务咨询

Research Grade Laprituximab


Catalog No. TD-HF004126
Species reactivity Human
Applications Research Grade Biosimilar
Host species Chimeric
Isotype IgG1-kappa
Expression system Mammalian Cells
Clonality Monoclonal
Target HER1, Receptor tyrosine-protein kinase erbB-1, Proto-oncogene c-ErbB-1, Epidermal growth factor receptor, EGFR, ERBB1, ERBB
Endotoxin level Please contact the lab for this information.
Purity >95% purity as determined by SDS-PAGE.
Purification Protein A/G, purified from cell culture supernatant.
Accession P00533
Form Liquid
Storage buffer 0.01M PBS,pH7.4.
Stability and Storage Use a manual defrost freezer and avoid repeated freeze-thaw cycles. Store at 4°C for short-term storage (1-2 weeks). Store at -20°C for up to 12 months. For long-term storage, store at -80°C.
Alternate Names IMGN-289,J2898A-SMCC-DM1,J2898A,CAS:1622327-38-1
Background Laprituximab (J2898A) is a humanized IgG1 anti-EGFR antibody that can be used for the synthesis of ADC IMGN289.
Note For research use only. Not for use in clinical or therapeutic applications.

 

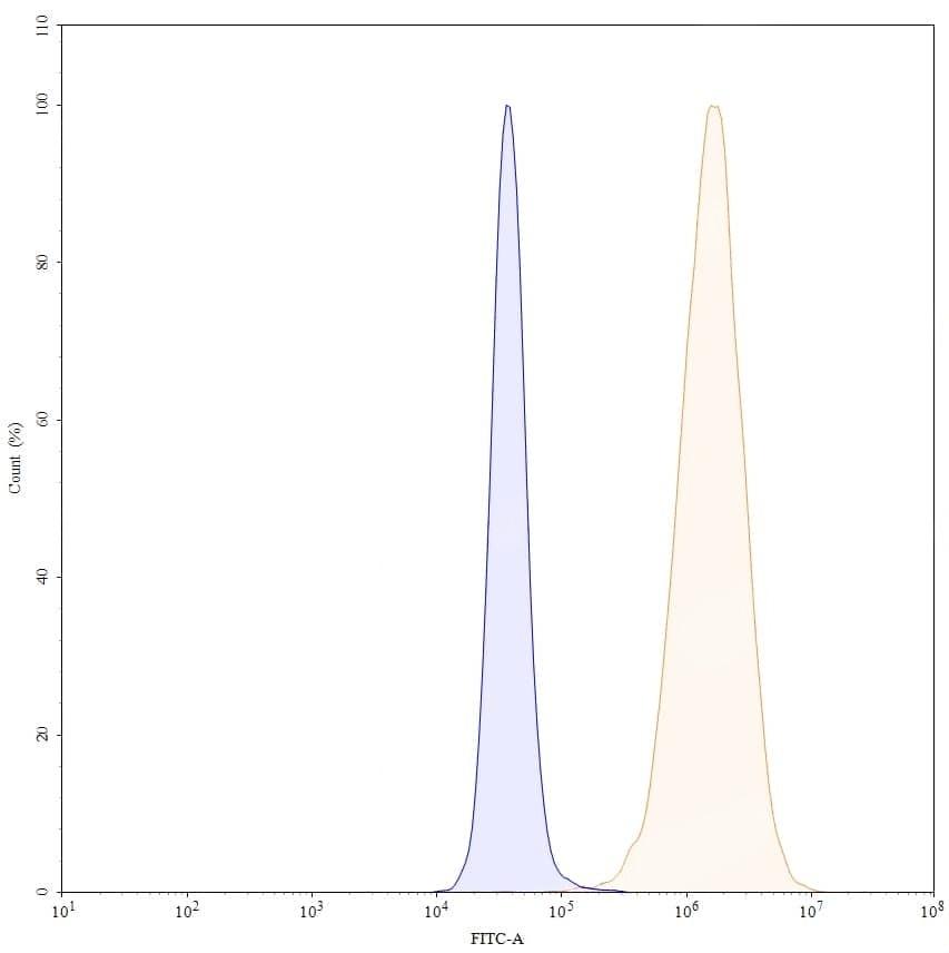
TD-HF004126_2.jpg
Flow Cytometry
 

Flow-cytometry using anti-human EGFR antibody. A431 cells were stained with an irrelevant antibody (Blue Histogram) or an anti-human EGFR monoclonal antibody (Catalog HF004126, Yellow Histogram) at a concentration of 5 µg/ml for 30 mins at RT. After washing, bound antibody was detected using a a Goat Anti-Human IgG H&L Polyclonal Antibody, FITC (abinScience: HF690414) and cells analysed on a NovoCyte Flow Cytometer.

TD-HF004126_1.jpg
SDS-PAGE
 

 

SDS-PAGE for Research Grade Laprituximab.