EN
抗体药类似物
Research Grade Serclutamab
All
TD-HF004156_1.jpg
TD-HF004156_2.jpg
TD-HF004156_3.jpg
  • CatalogTD-HF004156
  • ClonalitymAb
  • Application Research Grade Biosimilar
  • SynonymsABBV-321,DC-1630423,PR-1594407,Serclutamabtalirine,CAS:2140172-41-2
  • 规格
    1mg
  • 价格
    ¥询价
定制服务咨询

Research Grade Serclutamab


Catalog No. TD-HF004156
Species reactivity Human
Applications Research Grade Biosimilar
Host species Humanized
Isotype IgG1-kappa
Expression system Mammalian Cells
Clonality Monoclonal
Target HER1, Receptor tyrosine-protein kinase erbB-1, Proto-oncogene c-ErbB-1, Epidermal growth factor receptor, EGFR, ERBB1, ERBB
Endotoxin level Please contact the lab for this information.
Purity >95% purity as determined by SDS-PAGE.
Purification Protein A/G, purified from cell culture supernatant.
Accession P00533
Form Liquid
Storage buffer 0.01M PBS,pH7.4.
Stability and Storage Use a manual defrost freezer and avoid repeated freeze-thaw cycles. Store at 4°C for short-term storage (1-2 weeks). Store at -20°C for up to 12 months. For long-term storage, store at -80°C.
Alternate Names ABBV-321,DC-1630423,PR-1594407,Serclutamabtalirine,CAS:2140172-41-2
Background Serclutamab is a humanized chimeric antibody targeting EGFR IgG1-κ. Mainly expressed by CHO (Chinese Hamster Ovary) cells.
Note For research use only. Not for use in clinical or therapeutic applications.

 

SEC-HPLC

 

 

SEC-HPLC detection for Research Grade Serclutamab.

TD-HF004156_2.jpg
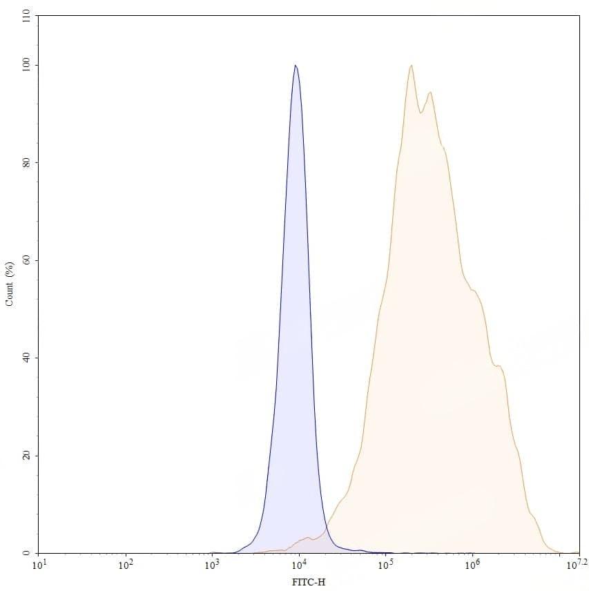
Bioactivity
 

 

Detects EGFR/ERBB1/HER1 in indirect ELISAs.

TD-HF004156_3.jpg
SDS-PAGE
 

 

SDS-PAGE for Research Grade Serclutamab.