EN
抗体药类似物
Research Grade Adalimumab
All
TD-HF879026_1.jpg
TD-HF879026_2.jpg
TD-HF879026_3.jpg
  • CatalogTD-HF879026
  • ClonalitymAb
  • Application Research Grade Biosimilar
  • SynonymsABP501,D2E7,Adalimumab,AdalimumabBeta,CAS:331731-18-1
  • 规格
    1mg
  • 价格
    ¥询价
定制服务咨询

Research Grade Adalimumab


Catalog No. TD-HF879026
Species reactivity Human
Applications Research Grade Biosimilar
Host species Human
Isotype IgG1, kappa
Expression system Mammalian Cells
Clonality Monoclonal
Target TNF, Tumor necrosis factor ligand superfamily member 2, N-terminal fragment, ICD2, NTF, TNF-a, TNF-alpha, Tumor necrosis factor, TNFSF2, TNFA, Cachectin, ICD1
Endotoxin level Please contact the lab for this information.
Purity >95% purity as determined by SDS-PAGE.
Purification Protein A/G, purified from cell culture supernatant.
Accession P01375
Form Liquid
Storage buffer 0.01M PBS,pH7.4.
Stability and Storage Use a manual defrost freezer and avoid repeated freeze-thaw cycles. Store at 4°C for short-term storage (1-2 weeks). Store at -20°C for up to 12 months. For long-term storage, store at -80°C.
Alternate Names ABP501,D2E7,Adalimumab,AdalimumabBeta,CAS:331731-18-1
Background Adalimumab is a human monoclonal IgG1 antibody targeting tumour necrosis factor α (TNF-α).
Note For research use only. Not for use in clinical or therapeutic applications.

 

TD-HF879026_1.jpg
SEC-HPLC
 

 

SEC-HPLC detection for Research Grade Adalimumab.

TD-HF879026_2.jpg
Bioactivity
 

 

Detects Human TNFa/TNF-alpha in indirect ELISAs.

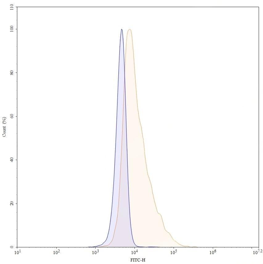
TD-HF879026_3.jpg
Flow Cytometry
 

Flow-cytometry using anti-human TNFa antibody. 293T Transtected cells were stained with an irrelevant antibody (Blue Histogram) or an anti-human TNFa monoclonal antibody (Catalog HF879026, Yellow Histogram) at a concentration of 5 µg/ml for 30 mins at RT. After washing, bound antibody was detected using a a Goat Anti-Human IgG H&L Polyclonal Antibody, FITC (abinScience: HF690414) and cells analysed on a NovoCyte Flow Cytometer.

TD-HF879026_4.jpg
SDS-PAGE
 

 

SDS-PAGE for Research Grade Adalimumab.