Infliximab(TD-HF879036) is a research-grade recombinant antibody targetingCD2. Produced in mammalian cells with native-like glycosylation.HighlightsResearch Grade— For PK/PD studies, assay development, and ADA research.Native Glycosylation— Mammalian expression ensures native-like patterns.
Species reactivity
Human
Applications
ELISA, Bioactivity: FACS, Functional assay, Research in vivo
Protein A/G purified from cell culture supernatant.
Accession
P01375
Form
Liquid
Storage buffer
0.01M PBS, pH 7.4.Please refer to the specific buffer information in the hardcopy of datasheet or the lot-specific COA.
Stability and Storage
Use a manual defrost freezer and avoid repeated freeze-thaw cycles. Store at 4°C for short-term storage (1-2 weeks). Store at -20°C for up to 12 months. For long-term storage, store at -80°C.
Alternate Names
TA-650, cA2, 170277-31-3
Background
Onercept is a recombinant soluble human tumor necrosis factor-alpha p55 receptor for use in Crohn's disease research.
Caption
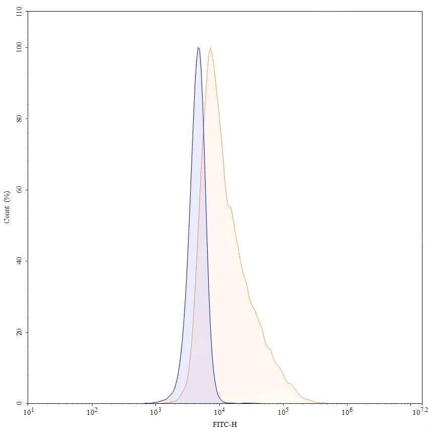
SEC-HPLC detection for Research Grade Infliximab. | Detects Human TNFa/TNF-alpha in indirect ELISAs. | SDS-PAGE for Research Grade Infliximab. | Flow-cytometry PE using anti-human TNFa antibody. Untransfected cells (blue Histogram) and Transfected cells (Yellow Histogram) were stained with an PE anti-human TNFa monoclonal antibody (Catalog: HF879036) at a concentration of 5 µg/ml for 30 mins at RT. After washing, cells analysed on a NovoCyte Flow Cytometer. ### Flow-cytometry using anti-human TNFa antibody. 293T Transtected cells were stained with an irrelevant antibody (Blue Histogram) or an anti-human TNFa monoclonal antibody (Catalog: HF879036, Yellow Histogram) at a concentration of 5 µg/ml for 30 mins at RT. After washing, bound antibody was detected using a a Goat Anti-Human IgG H&L Polyclonal Antibody, FITC (abinScience: HF690414) and cells analysed on a NovoCyte Flow Cytometer.
Note
For research use only. Not suitable for clinical or therapeutic use.