EN
抗体药类似物
Research Grade Canakinumab
All
TD-HF943016_1.jpg
TD-HF943016_2.jpg
  • CatalogTD-HF943016
  • ClonalitymAb
  • Application Research Grade Biosimilar
  • SynonymsACZ885,CAS:914613-48-2
  • 规格
    1mg
  • 价格
    ¥询价
定制服务咨询

Research Grade Canakinumab


Catalog No. TD-HF943016
Species reactivity Human
Applications Research Grade Biosimilar
Host species Human
Isotype IgG1-kappa
Expression system Mammalian Cells
Clonality Monoclonal
Target Interleukin-1 beta, IL1B, Catabolin, IL1F2, IL-1 beta
Endotoxin level Please contact the lab for this information.
Purity >95% purity as determined by SDS-PAGE.
Purification Protein A/G, purified from cell culture supernatant.
Accession P01584
Form Liquid
Storage buffer 0.01M PBS,pH7.4.
Stability and Storage Use a manual defrost freezer and avoid repeated freeze-thaw cycles. Store at 4°C for short-term storage (1-2 weeks). Store at -20°C for up to 12 months. For long-term storage, store at -80°C.
Alternate Names ACZ885,CAS:914613-48-2
Background Canakinumab (ACZ885) is a recombinant human anti-IL-1β monoclonal antibody. Canakinumab shows IC50 values of 43.6 and 40.8 pM for human and marmoset IL-1β, respectively. The mode of action of canakinumab is based on the neutralization of IL-1β signaling, resulting in suppression of inflammation related to disorders of autoimmune origin.
Note For research use only. Not for use in clinical or therapeutic applications.

 

TD-HF943016_1.jpg
Bioactivity
 

 

Detects Human IL1B/IL1F2 in indirect ELISAs.

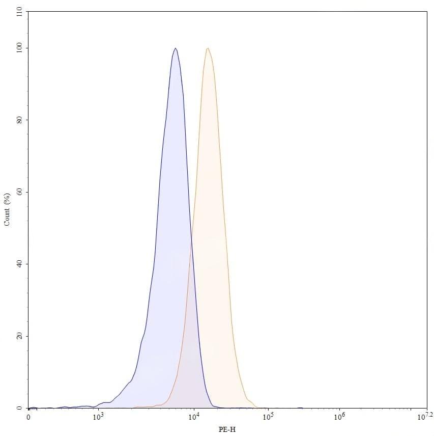
TD-HF943016_2.jpg
SDS-PAGE
 

 

SDS-PAGE for Research Grade Canakinumab.