EN
抗体药类似物
Research Grade Daclizumab
All
TD-HF996016_1.jpg
TD-HF996016_2.jpg
TD-HF996016_3.jpg
  • CatalogTD-HF996016
  • ClonalitymAb
  • Application Research Grade Biosimilar
  • SynonymsBIIB019,DACHYP,CAS:152923-56-3
  • 规格
    1mg
  • 价格
    ¥询价
定制服务咨询

Research Grade Daclizumab


Catalog No. TD-HF996016
Species reactivity Human
Applications Research Grade Biosimilar
Host species Humanized
Isotype IgG1-kappa
Expression system Mammalian Cells
Clonality Monoclonal
Target IL2-RA, IL-2R subunit alpha, TAC antigen, IL-2-RA, p55, IL2RA, IL-2 receptor subunit alpha, Interleukin-2 receptor subunit alpha, CD25
Endotoxin level Please contact the lab for this information.
Purity >95% purity as determined by SDS-PAGE.
Purification Protein A/G, purified from cell culture supernatant.
Accession P01589
Form Liquid
Storage buffer 0.01M PBS,pH7.4.
Stability and Storage Use a manual defrost freezer and avoid repeated freeze-thaw cycles. Store at 4°C for short-term storage (1-2 weeks). Store at -20°C for up to 12 months. For long-term storage, store at -80°C.
Alternate Names BIIB019,DACHYP,CAS:152923-56-3
Background Daclizumab (Zenapax) is a humanized, monoclonal antibody that blocks CD25 (α-subunit of the high-affinity interleukin-2 receptor (IL-2R-HA)). Daclizumab (Zenapax) reversibly binds to CD25and prevents the interaction of IL-2 with the IL-2R-HA. Daclizumab (Zenapax) can be used for multiple sclerosis research.
Note For research use only. Not for use in clinical or therapeutic applications.

 

TD-HF996016_1.jpg
SEC-HPLC

 

 

SEC-HPLC detection for Research Grade Daclizumab.

TD-HF996016_2.jpg
Bioactivity

 

 

Detects Human CD25/IL2RA in indirect ELISAs.

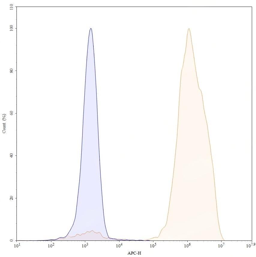
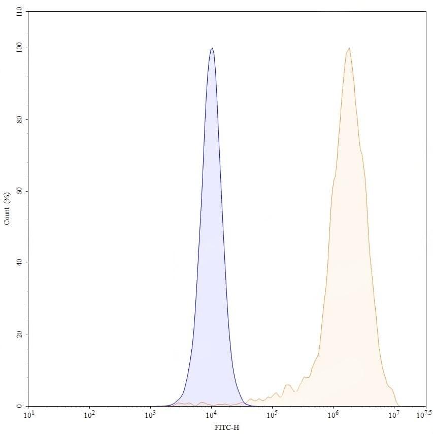
TD-HF996016_3.jpg
Flow Cytometry

 

Flow-cytometry using anti-human IL2RA antibody. Untransfected cells (blue Histogram) and Transfected cells (Yellow Histogram) were stained with an anti-human IL2RA monoclonal antibody (Catalog HF996016) at a concentration of 5 µg/ml for 30 mins at RT. After washing, bound antibody was detected using a Goat Anti-Human IgG H&L Polyclonal Antibody, FITC (abinScience: HF690414) and cells analysed on a NovoCyte Flow Cytometer.
TD-HF996016_4.jpg
SDS-PAGE

 

 

SDS-PAGE for Research Grade Daclizumab.