EN
抗体药类似物
Research Grade Tiragolumab
All
TD-HS739016_1.jpg
TD-HS739016_2.jpg
TD-HS739016_3.jpg
  • CatalogTD-HS739016
  • ClonalitymAb
  • Application Research Grade Biosimilar
  • SynonymsMTIG-7192-A,MTIG-7192A,MTIG7192A,RG-6058,RO-7092284,RO7092284,CAS:1918185-84-8
  • 规格
    1mg
  • 价格
    ¥询价
定制服务咨询

Research Grade Tiragolumab


Catalog No. TD-HS739016
Species reactivity Human
Applications Research Grade Biosimilar
Host species Human
Isotype IgG1-kappa
Expression system Mammalian Cells
Clonality Monoclonal
Target VSTM3, TIGIT, V-set and transmembrane domain-containing protein 3, VSIG9, V-set and immunoglobulin domain-containing protein 9, T-cell immunoreceptor with Ig and ITIM domains
Endotoxin level Please contact the lab for this information.
Purity >95% purity as determined by SDS-PAGE.
Purification Protein A/G, purified from cell culture supernatant.
Accession Q495A1
Form Liquid
Storage buffer 0.01M PBS,pH7.4.
Stability and Storage Use a manual defrost freezer and avoid repeated freeze-thaw cycles. Store at 4°C for short-term storage (1-2 weeks). Store at -20°C for up to 12 months. For long-term storage, store at -80°C.
Alternate Names MTIG-7192-A,MTIG-7192A,MTIG7192A,RG-6058,RO-7092284,RO7092284,CAS:1918185-84-8
Background Tiragolumab is an immune checkpoint inhibitor binding to T-cell immunoglobulin and ITIM domain (TIGIT). Tiragolumab, alone or in combination with the PD-L1 inhibitor Atezolizumab, may be effective against multiple solid malignancies-most notably non-small cell lung cancer (NSCLC).
Note For research use only. Not for use in clinical or therapeutic applications.

 

TD-HS739016_1.jpg
SEC-HPLC
 

 

SEC-HPLC detection for Research Grade Tiragolumab.

TD-HS739016_2.jpg
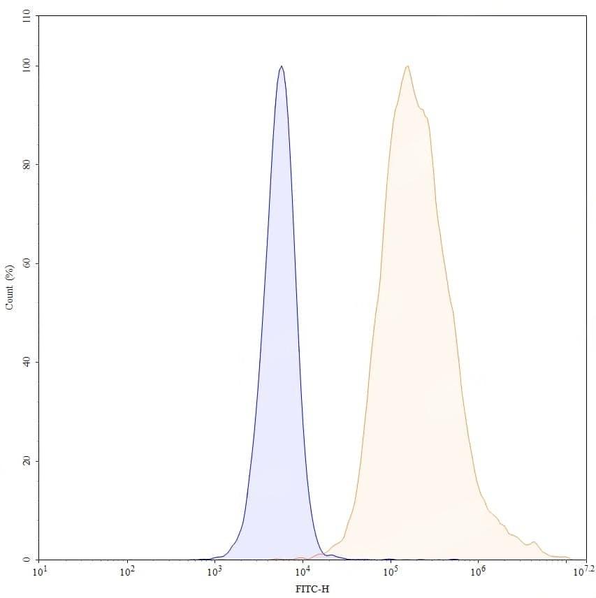
Bioactivity
 

 

Detects Human TIGIT in indirect ELISAs.

TD-HS739016_3.jpg
SDS-PAGE
 

 

SDS-PAGE for Research Grade Tiragolumab.