EN
抗体药类似物
Research Grade Landogrozumab
All
TD-HT343016_1.jpg
TD-HT343016_2.jpg
TD-HT343016_3.jpg
  • CatalogTD-HT343016
  • ClonalitymAb
  • Application Research Grade Biosimilar
  • SynonymsLY-2495655,CAS:1391726-30-9
  • 规格
    1mg
  • 价格
    ¥询价
定制服务咨询

Research Grade Landogrozumab


Catalog No. TD-HT343016
Species reactivity Human
Applications Research Grade Biosimilar
Host species Humanized
Isotype IgG4-kappa
Expression system Mammalian Cells
Clonality Monoclonal
Target GDF-8, GDF8, MSTN, Myostatin, Growth/differentiation factor 8
Endotoxin level Please contact the lab for this information.
Purity >95% purity as determined by SDS-PAGE.
Purification Protein A/G, purified from cell culture supernatant.
Accession O14793
Form Liquid
Storage buffer 0.01M PBS,pH7.4.
Stability and Storage Use a manual defrost freezer and avoid repeated freeze-thaw cycles. Store at 4°C for short-term storage (1-2 weeks). Store at -20°C for up to 12 months. For long-term storage, store at -80°C.
Alternate Names LY-2495655,CAS:1391726-30-9
Background Landogrozumab (LY2495655) is an humanized anti-myostatin monoclonal antibody. Landogrozumab effectively improves muscle volume, hand grip strength and function. Landogrozumab can be used for the research of muscle wasting disease.
Note For research use only. Not for use in clinical or therapeutic applications.

 

TD-HT343016_1.jpg
Bioactivity
 
 SEC-HPLC detection for Research Grade Landogrozumab. 
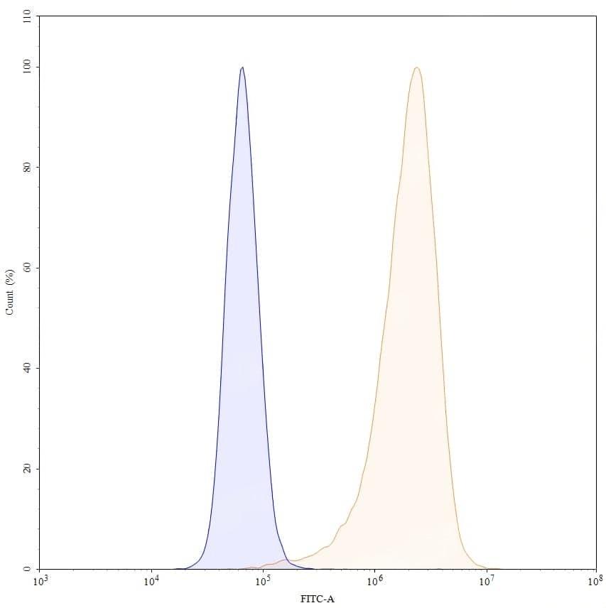
TD-HT343016_2.jpg
Flow Cytometry
 
Flow-cytometry using anti-human MSTN antibody. LNCAP cells were fixed and permeabilized, then stained with an irrelevant antibody (Blue Histogram) or an anti-human MSTN monoclonal antibody (Catalog HT343016, Yellow Histogram) at a concentration of 5 µg/ml for 30 mins at RT. After washing, bound antibody was detected using Goat Anti-Human IgG H&L Polyclonal Antibody, FITC (abinScience: TD-HF690414) and cells analysed on a NovoCyte Flow Cytometer.
TD-HT343016_3.jpg
SDS-PAGE
 
SDS-PAGE for Research Grade Landogrozumab.