Drozitumab(TD-HT348046) is a research-grade recombinant antibody targetingCD262. Produced in mammalian cells with native-like glycosylation.HighlightsResearch Grade— For PK/PD studies, assay development, and ADA research.Native Glycosylation— Mammalian expression ensures native-like patterns.
Species reactivity
Human
Applications
ELISA, Bioactivity: FACS, Functional assay, Research in vivo
Protein A/G purified from cell culture supernatant.
Accession
O14763
Form
Liquid
Storage buffer
0.01M PBS, pH 7.4.Please refer to the specific buffer information in the hardcopy of datasheet or the lot-specific COA.
Stability and Storage
Use a manual defrost freezer and avoid repeated freeze-thaw cycles. Store at 4°C for short-term storage (1-2 weeks). Store at -20°C for up to 12 months. For long-term storage, store at -80°C.
Alternate Names
PRO95780, anti-DR5, rhuMAbDR5, 912628-39-8
Caption
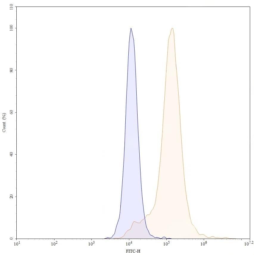
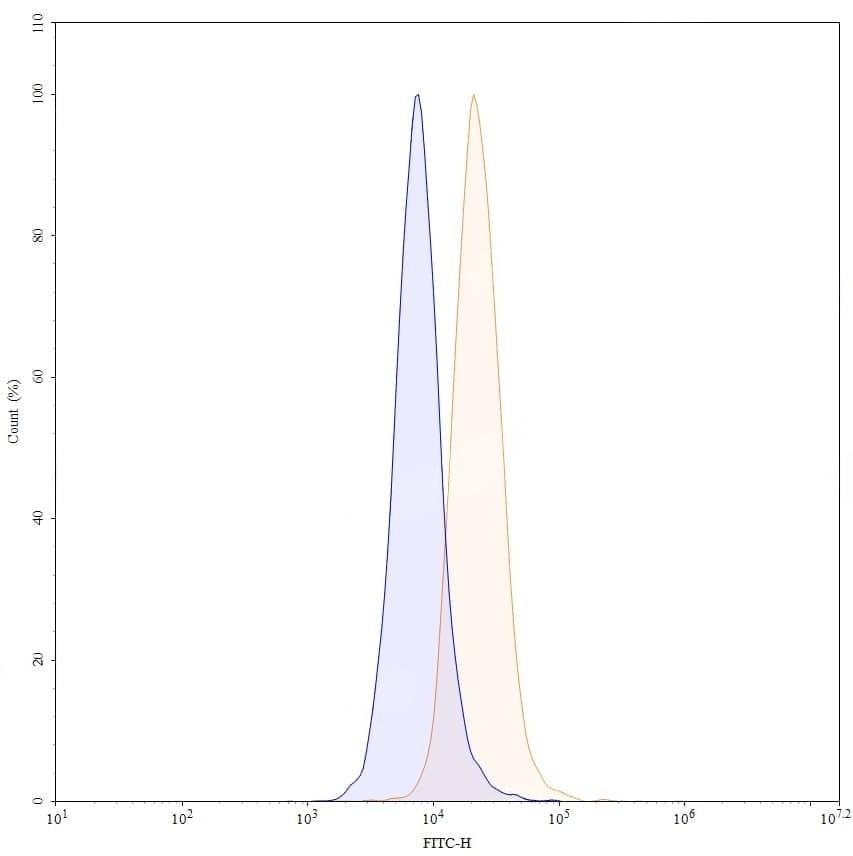
SEC-HPLC detection for Research Grade Drozitumab. | SDS-PAGE for Research Grade Drozitumab. | Flow-cytometry using FITC anti-human CD262 antibody. MDA-MB-231 cells were stained with an irrelevant antibody (Blue Histogram) or an FITC anti-human CD262 monoclonal antibody (Catalog: HT348046, Yellow Histogram) at a concentration of 5 µg/ml for 30 mins at RT. After washing, cells analysed on a NovoCyte Flow Cytometer. ### Flow-cytometry using anti-human CD262 antibody. Untransfected cells (blue Histogram) and Transfected cells (Yellow Histogram) were stained with an anti-human CD262 monoclonal antibody (Catalog: HT348046) at a concentration of 5 µg/ml for 30 mins at RT. After washing, bound antibody was detected using a Goat Anti-Human IgG H&L Polyclonal Antibody, FITC (abinScience: HF690414) and cells analysed on a NovoCyte Flow Cytometer. | Western blot analysis was performed using anti-CD262 monoclonal antibody at 1ug/mL on various samples.Lane 1:recombinant human CD262 (Catalog No:TD-HT348011)Lane 2:negative control
Note
For research use only. Not suitable for clinical or therapeutic use.