EN
抗体药类似物
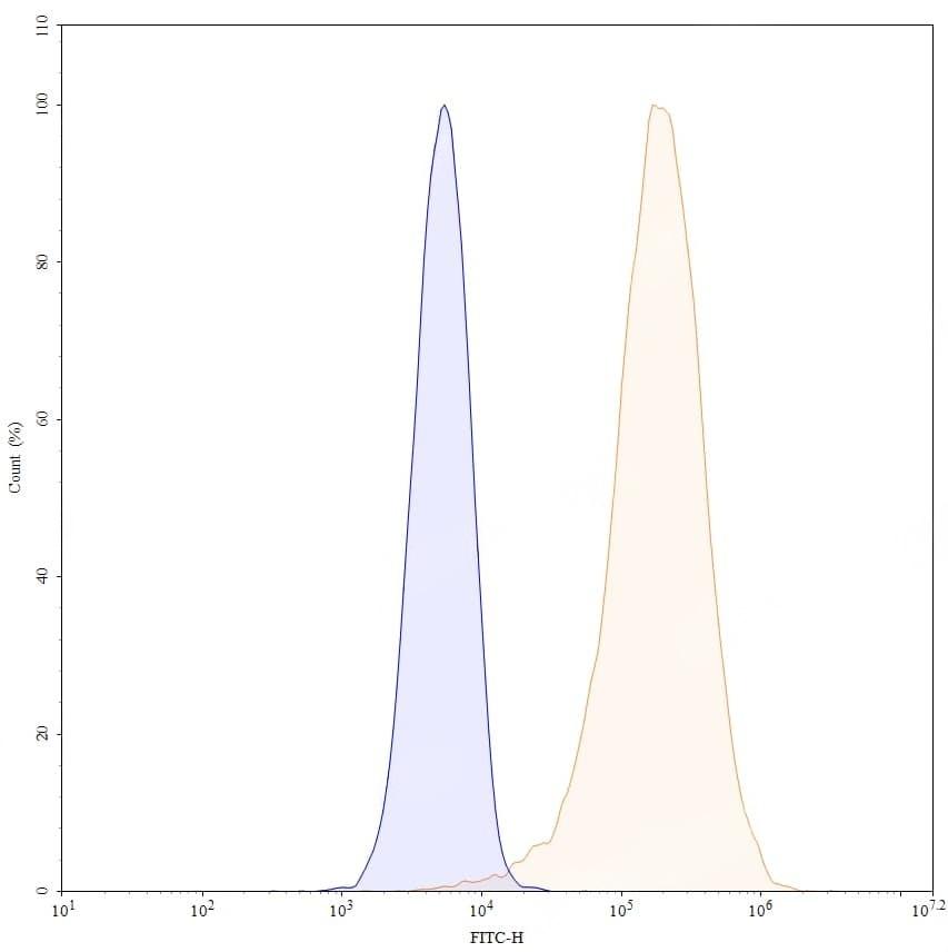
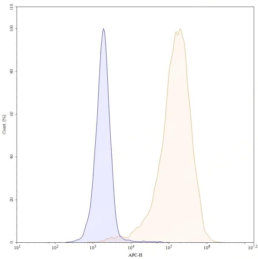
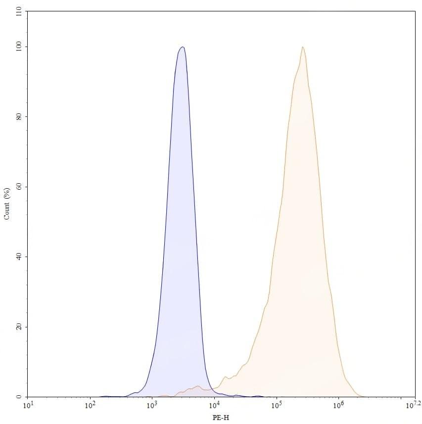
Research Grade Venanprubart
All
  • CatalogTD-HV375056
  • ClonalitymAb
  • Application Research Grade Biosimilar
  • SynonymsCAS:2635407-50-8
  • 规格
    1mg
  • 价格
    ¥询价
定制服务咨询

Research Grade Venanprubart


Catalog No. TD-HV375056
Species reactivity Human
Applications Research Grade Biosimilar
Host species Humanized
Isotype IgG4-kappa
Expression system Mammalian Cells
Clonality Monoclonal
Target B- and T-lymphocyte attenuator, BTLA, CD272, B- and T-lymphocyte-associated protein
Endotoxin level Please contact the lab for this information.
Purity >95% purity as determined by SDS-PAGE.
Purification Protein A/G, purified from cell culture supernatant.
Accession Q7Z6A9
Form Liquid
Storage buffer 0.01M PBS,pH7.4.
Stability and Storage Use a manual defrost freezer and avoid repeated freeze-thaw cycles. Store at 4°C for short-term storage (1-2 weeks). Store at -20°C for up to 12 months. For long-term storage, store at -80°C.
Alternate Names CAS:2635407-50-8
Background Venanprubart is an anti-BTLA human IgG4 κ monoclonal antibody. Recommend Isotype Controls: Human IgG4 (S228P) kappa, Isotype Control (HY-P99003).
Note For research use only. Not for use in clinical or therapeutic applications.