EN
抗体药类似物
Research Grade Tepoditamab
All
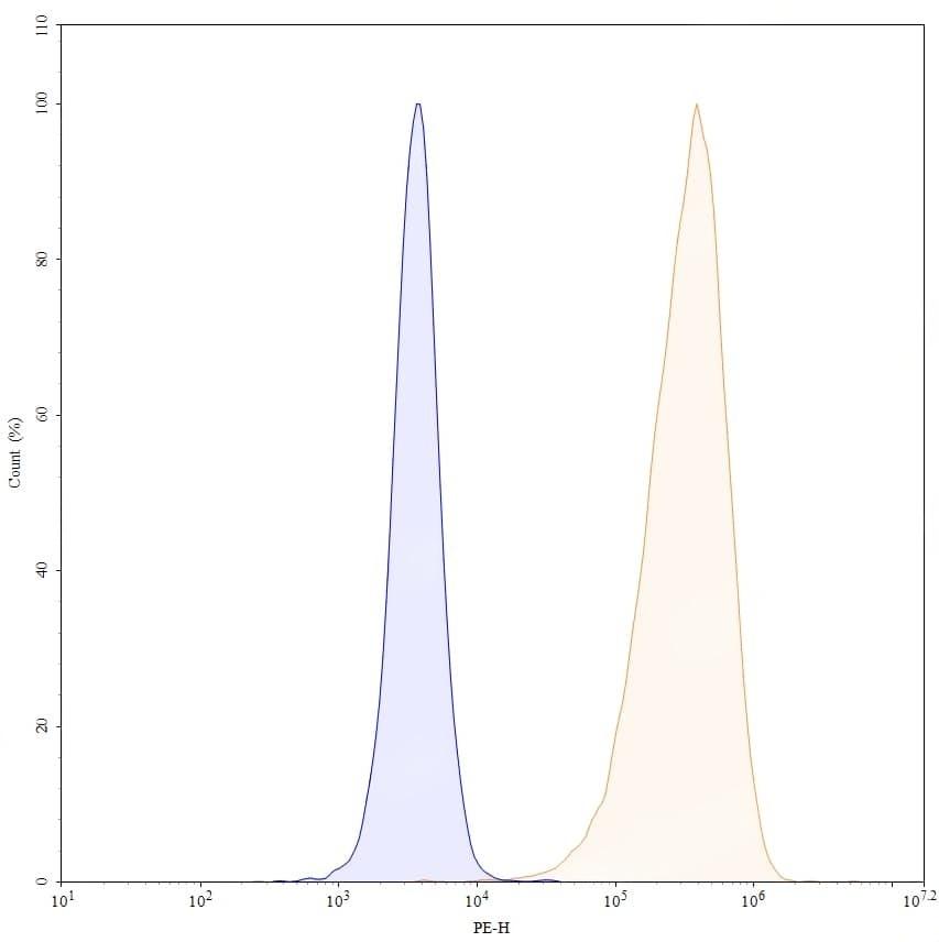
TD-HV493016_1.jpg
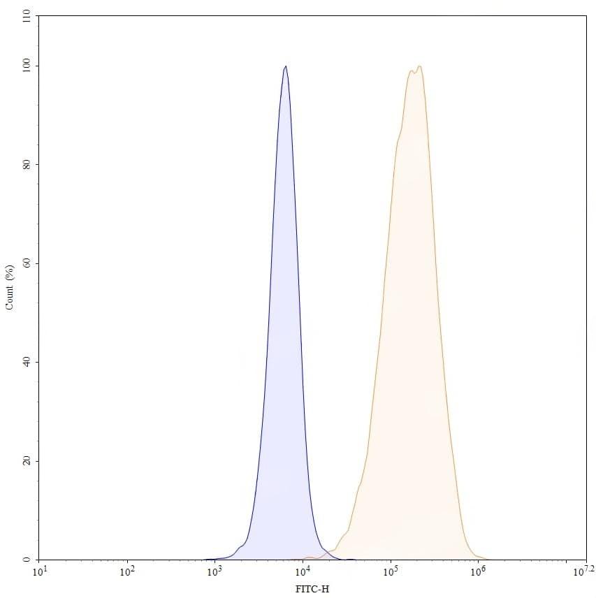
TD-HV493016_2.jpg
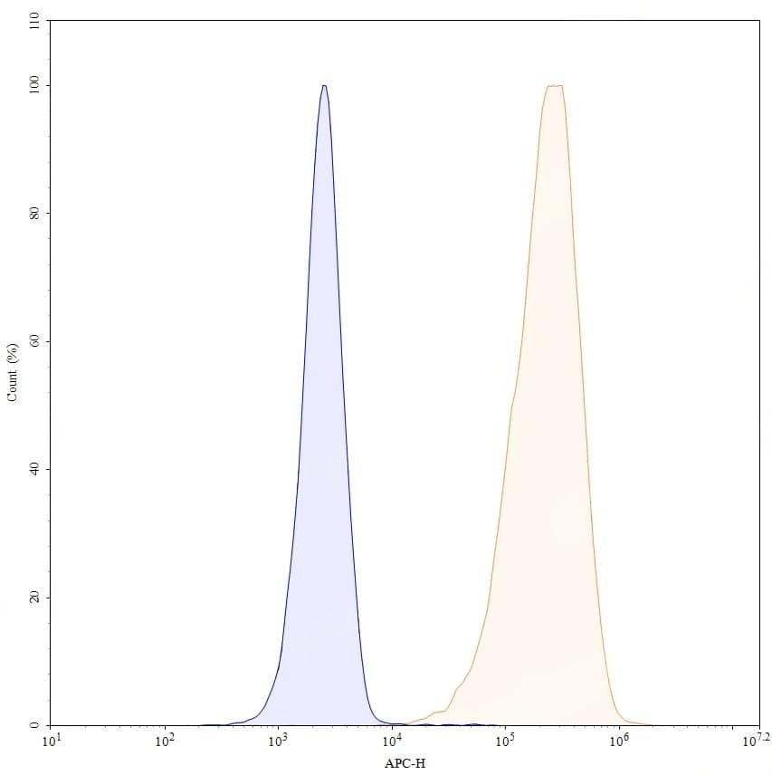
TD-HV493016_3.jpg
  • CatalogTD-HV493016
  • ClonalitymAb
  • Application Research Grade Biosimilar
  • SynonymsBispecific,MCLA-117,PB9122,CAS:2044679-53-8
  • 规格
    1mg
  • 价格
    ¥询价
定制服务咨询

Research Grade Tepoditamab


Catalog No. TD-HV493016
Species reactivity Human
Applications Research Grade Biosimilar
Host species Human
Isotype IgG1-kappa
Expression system Mammalian Cells
Clonality Monoclonal
Target CLEC12A, DCAL2, Dendritic cell-associated lectin 2, CLL-1, Myeloid inhibitory C-type lectin-like receptor, C-type lectin domain family 12 member A, CLL1, DCAL-2, C-type lectin-like molecule 1, MICL, CD371, T3E, T-cell surface antigen T3/Leu-4 epsilon chain, CD3e, CD3E, T-cell surface glycoprotein CD3 epsilon chain
Endotoxin level Please contact the lab for this information.
Purity >95% purity as determined by SDS-PAGE.
Purification Protein A/G, purified from cell culture supernatant.
Accession Q5QGZ9 & P07766
Form Liquid
Storage buffer 0.01M PBS,pH7.4.
Stability and Storage Use a manual defrost freezer and avoid repeated freeze-thaw cycles. Store at 4°C for short-term storage (1-2 weeks). Store at -20°C for up to 12 months. For long-term storage, store at -80°C.
Alternate Names Bispecific,MCLA-117,PB9122,CAS:2044679-53-8
Background Tepoditamab (MCLA-117) is a bispecific monoclonal antibody that binds to CLEC12A of myeloid cells and CD3 of cytotoxic T cells. Among others, CLEC12A is a myeloid differentiation antigen. Tepoditamab (MCLA-117) kills AML leukaemia mother cells and AML leukaemia stem cells, induces T cell-mediated proliferative lysis of AML cells and can be used in acute myeloid leukaemia (AML) research.
Note For research use only. Not for use in clinical or therapeutic applications.

 

TD-HV493016_1.jpg
SEC-HPLC
 
SEC-HPLC detection for Research Grade Tepoditamab.
TD-HV493016_2.jpg
Bioactivity
 
Detects CD371/CLEC12A in indirect ELISAs.
TD-HV493016_3.jpg
SDS-PAGE
 
SDS-PAGE for Research Grade Tepoditamab.