EN
抗体药类似物
Research Grade Anumigilimab
All
TD-HV643016_1.jpg
TD-HV643016_2.jpg
TD-HV643016_3.jpg
  • CatalogTD-HV643016
  • ClonalitymAb
  • Application Research Grade Biosimilar
  • SynonymsCSL324,CSL-324,CSL324,G-CSFRCAS:2416593-08-1
  • 规格
    1mg
  • 价格
    ¥询价
定制服务咨询

Research Grade Anumigilimab


Catalog No. TD-HV643016
Species reactivity Human
Applications Research Grade Biosimilar
Host species Human
Isotype IgG4-kappa
Expression system Mammalian Cells
Clonality Monoclonal
Target G-CSF receptor, CSF3R, GCSFR, G-CSF-R, CD114, Granulocyte colony-stimulating factor receptor
Endotoxin level Please contact the lab for this information.
Purity >95% purity as determined by SDS-PAGE.
Purification Protein A/G, purified from cell culture supernatant.
Accession Q99062
Form Liquid
Storage buffer 0.01M PBS,pH7.4.
Stability and Storage Use a manual defrost freezer and avoid repeated freeze-thaw cycles. Store at 4°C for short-term storage (1-2 weeks). Store at -20°C for up to 12 months. For long-term storage, store at -80°C.
Alternate Names CSL324,CSL-324,CSL324,G-CSFRCAS:2416593-08-1
Background Anumigilimab (CSL-324) is an human IgG4 mAb against human granulocyte colony-stimulating factor (G-CSF) receptor. Anumigilimab can be used for increasing numbers of neutrophils at sites of inflammation.
Note For research use only. Not for use in clinical or therapeutic applications.

 

TD-HV643016_1.jpg
SEC-HPLC
 
SEC-HPLC detection for Research Grade Anumigilimab.
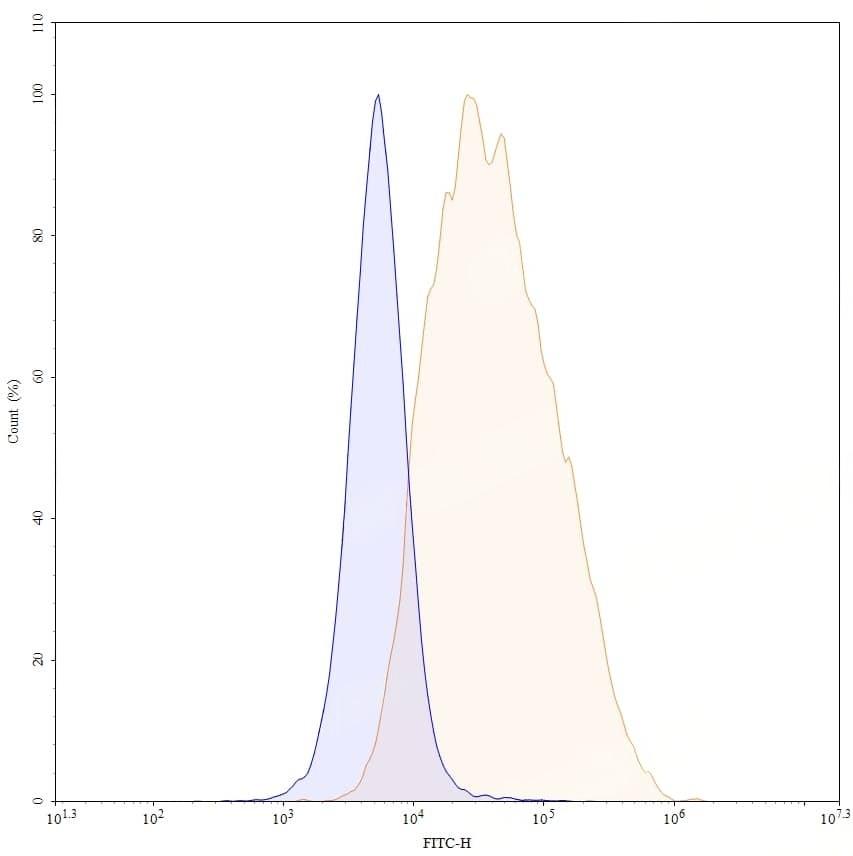
TD-HV643016_2.jpg
Bioactivity
 
Detects CD114/CSF3R in indirect ELISAs.
TD-HV643016_3.jpg
SDS-PAGE
 
SDS-PAGE for Research Grade Anumigilimab.