EN
抗体药类似物
Research Grade Vopratelimab
All
TD-HV702016_1.jpg
TD-HV702016_2.jpg
  • CatalogTD-HV702016
  • ClonalitymAb
  • Application Research Grade Biosimilar
  • SynonymsJTX-2011,CAS:2039148-04-2
  • 规格
    1mg
  • 价格
    ¥询价
定制服务咨询

Research Grade Vopratelimab


Catalog No. TD-HV702016
Species reactivity Human
Applications Research Grade Biosimilar
Host species Humanized
Isotype IgG1-kappa
Expression system Mammalian Cells
Clonality Monoclonal
Target CD278, ICOS, Inducible T-cell costimulator, Activation-inducible lymphocyte immunomediatory molecule, AILIM
Endotoxin level Please contact the lab for this information.
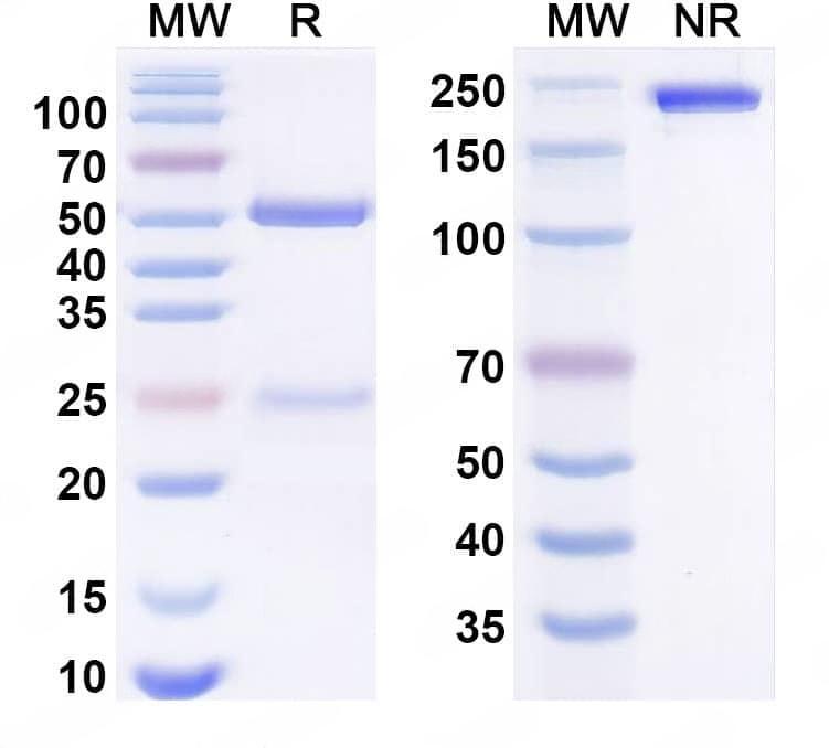
Purity >95% purity as determined by SDS-PAGE.
Purification Protein A/G, purified from cell culture supernatant.
Accession Q9Y6W8
Form Liquid
Storage buffer 0.01M PBS,pH7.4.
Stability and Storage Use a manual defrost freezer and avoid repeated freeze-thaw cycles. Store at 4°C for short-term storage (1-2 weeks). Store at -20°C for up to 12 months. For long-term storage, store at -80°C.
Alternate Names JTX-2011,CAS:2039148-04-2
Background Vopratelimab (JTX-2011) is a humanized immunoglobulin G1-kappa agonist monoclonal antibody that pecifically binds to the Inducible CO-Stimulator of T cells (ICOS). Vopratelimab retains species cross-reactivity with affinities of 0.93 nM to hICOS, 0.46 nM to cynomolgus ICOS, 3.7 nM to rat ICOS, and 0.64 nM to mICOS. Vopratelimab has antitumor immune response.
Note For research use only. Not for use in clinical or therapeutic applications.

 

TD-HV702016_1.jpg
Bioactivity
 
SEC-HPLC detection for Research Grade Vopratelimab.
TD-HV702016_2.jpg
SDS-PAGE
 
SDS-PAGE for Research Grade Vopratelimab.