Target
B7-H1, Programmed cell death 1 ligand 1, PDCD1 ligand 1, PDCD1L1, B7 homolog 1, PDCD1LG1, PDL1, hPD-L1, Programmed death ligand 1, B7H1, PD-L1, CD274
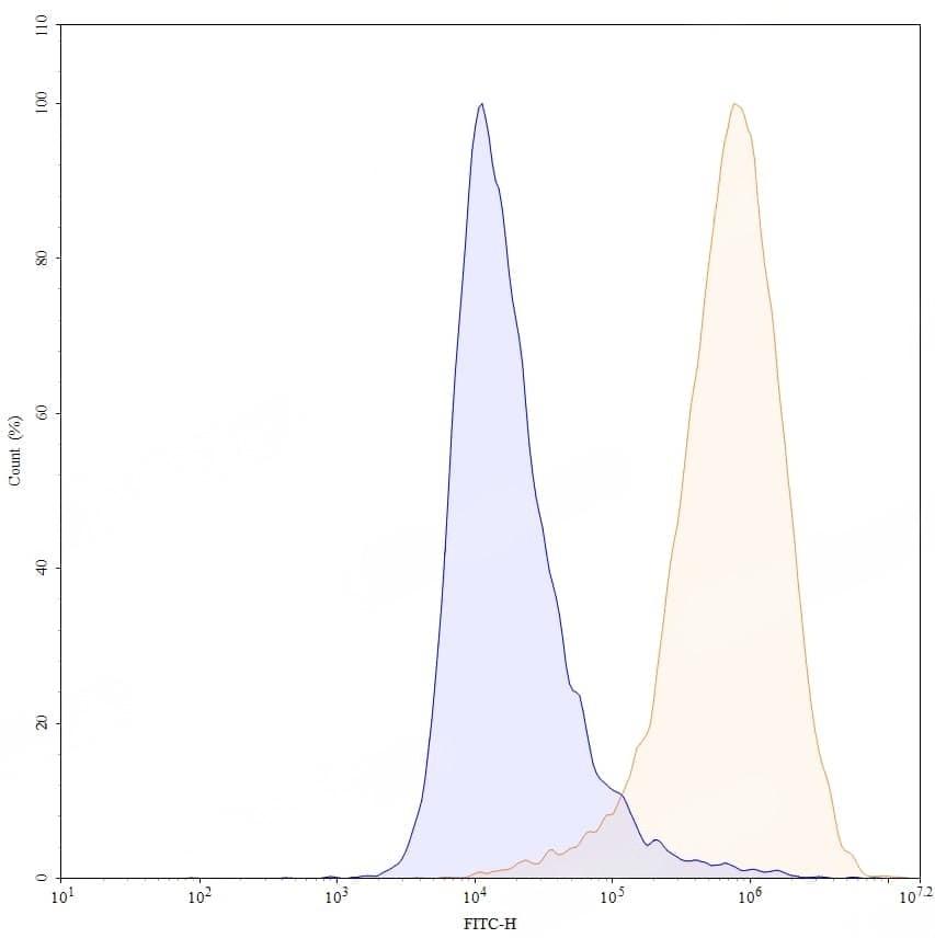
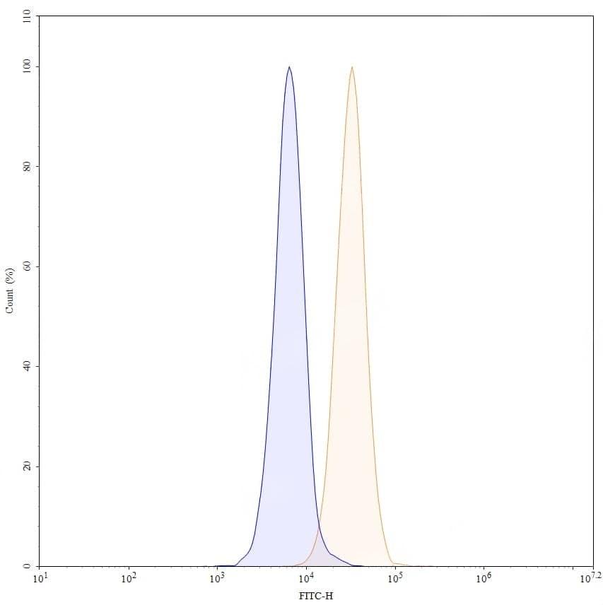
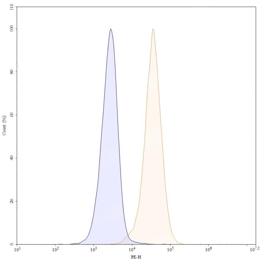
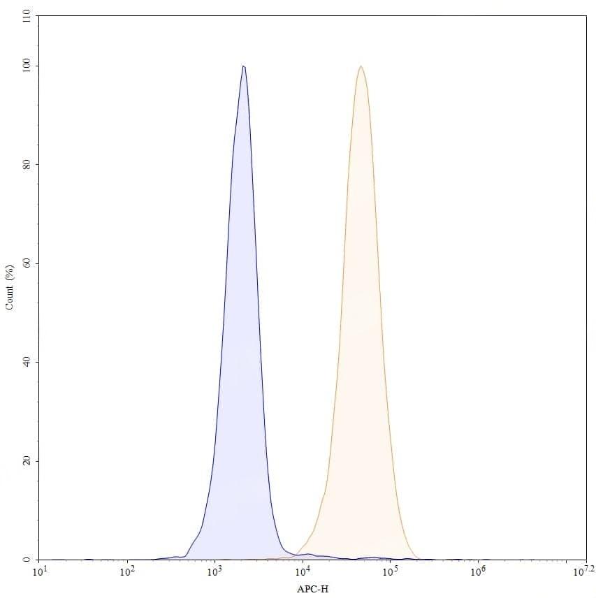
Caption
Detects CD274/PD-L1/B7-H1 in indirect ELISAs. | Flow-cytometry using APC anti-human CD274 antibody. MDA-MB-231 cells were stained with an irrelevant antibody (Blue Histogram) or an APC anti-human CD274 monoclonal antibody (Catalog: HV974086, Yellow Histogram) at a concentration of 5 µg/ml for 30 mins at RT. After washing, cells analysed on a NovoCyte Flow Cytometer. ### Flow-cytometry using FITC anti-human CD274 antibody. MDA-MB-231 cells were stained with an irrelevant antibody (Blue Histogram) or an FITC anti-human CD274 monoclonal antibody (Catalog: HV974086, Yellow Histogram) at a concentration of 5 µg/ml for 30 mins at RT. After washing, cells analysed on a NovoCyte Flow Cytometer. ### Flow-cytometry using PE anti-human CD274 antibody. MDA-MB-231 cells were stained with an irrelevant antibody (Blue Histogram) or an PE anti-human CD274 monoclonal antibody (Catalog: HV974086, Yellow Histogram) at a concentration of 5 µg/ml for 30 mins at RT. After washing, cells analysed on a NovoCyte Flow Cytometer. ### Flow-cytometry using anti-human CD274 antibody. Untransfected cells (blue Histogram) and Transfected cells (Yellow Histogram) were stained with an anti-human CD274 monoclonal antibody (Catalog: HV974086) at a concentration of 5 µg/ml for 30 mins at RT. After washing, bound antibody was detected using a Goat Anti-Human IgG H&L Polyclonal Antibody, FITC (abinScience: HF690414) and cells analysed on a NovoCyte Flow Cytometer.