EN
抗体药类似物
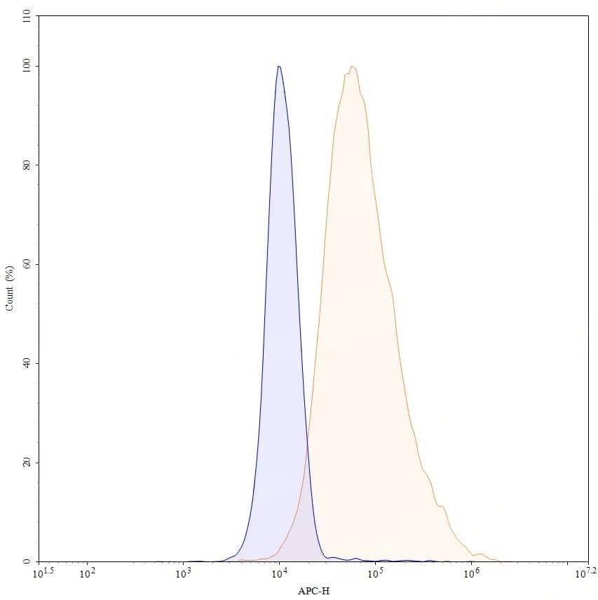
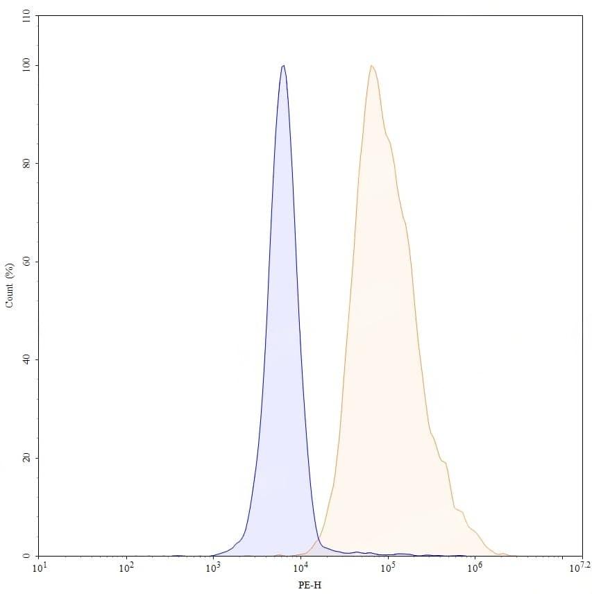
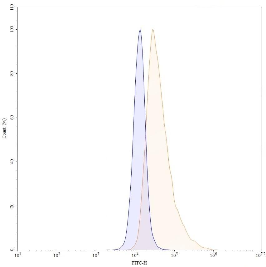
Research Grade Sulesomab
All
TD-HW494036_1.jpg
  • CatalogTD-HW494036
  • ClonalitymAb
  • Application Research Grade Biosimilar
  • SynonymsIMMU-MN3,Technetium(99mTc)sulesomab,LeukoScan,CAS:167747-19-5
  • 规格
    1mg
  • 价格
    ¥询价
定制服务咨询

Research Grade Sulesomab


Catalog No. TD-HW494036
Species reactivity Human
Applications Research Grade Biosimilar
Host species Mouse
Isotype IgG1, kappa
Expression system Mammalian Cells
Clonality Monoclonal
Target Normal cross-reacting antigen, Carcinoembryonic antigen-related cell adhesion molecule 6, CEACAM6, CD66c, NCA, Non-specific crossreacting antigen
Endotoxin level Please contact the lab for this information.
Purity >95% purity as determined by SDS-PAGE.
Purification Protein A/G, purified from cell culture supernatant.
Accession P40199
Form Liquid
Storage buffer 0.01M PBS,pH7.4.
Stability and Storage Use a manual defrost freezer and avoid repeated freeze-thaw cycles. Store at 4°C for short-term storage (1-2 weeks). Store at -20°C for up to 12 months. For long-term storage, store at -80°C.
Alternate Names IMMU-MN3,Technetium(99mTc)sulesomab,LeukoScan,CAS:167747-19-5
Background Sulesomab (IMMU-MN3) is a murine monoclonal antibody fragment of the IgG1 class that binds to Normal Cross-Reactive Antigen-90 present on leukocytes. Sulesomab is cleared into infection nonspecifically through increased capillary membrane permeability.
Note For research use only. Not for use in clinical or therapeutic applications.

 

TD-HW494036_1.jpg
SDS-PAGE
 
SDS-PAGE for Research Grade Sulesomab.