EN
抗体药类似物
Research Grade Abatacept
All
TD-HW630296_1.jpg
  • CatalogTD-HW630296
  • ClonalitymAb
  • Application Research Grade Biosimilar
  • Synonyms
  • 规格
    1mg
  • 价格
    ¥询价
定制服务咨询

Research Grade Abatacept


Catalog No. TD-HW630296
Species reactivity Human
Applications Research Grade Biosimilar
Host species Human
Isotype IgG1-Fc
Expression system Mammalian Cells
Clonality Monoclonal
Target CD80, BB1, T-lymphocyte activation antigen CD80, CD28LG, B7, CD28LG1, LAB7, Activation B7-1 antigen, CTLA-4 counter-receptor B7.1, BU63, B70, CD28LG2, CTLA-4 counter-receptor B7.2, Activation B7-2 antigen, T-lymphocyte activation antigen CD86, CD86, FUN-1
Endotoxin level Please contact the lab for this information.
Purity >95% purity as determined by SDS-PAGE.
Purification Protein A/G, purified from cell culture supernatant.
Accession P33681 &/or P42081
Form Liquid
Storage buffer 0.01M PBS,pH7.4.
Stability and Storage Use a manual defrost freezer and avoid repeated freeze-thaw cycles. Store at 4°C for short-term storage (1-2 weeks). Store at -20°C for up to 12 months. For long-term storage, store at -80°C.
Background Abatacept (CTLA4lg) is a soluble fusion protein consisting of the extra-cellular domain of human CTLA4 and a fragment of the Fc portion of human IgG1 (hinge and CH2 and 3 domains). Abatacept is a selective T-cell co-stimulation modulator and a protein agent for the autoimmune diseases.
Note For research use only. Not for use in clinical or therapeutic applications.

 

TD-HW630296_1.jpg
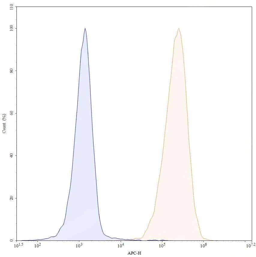
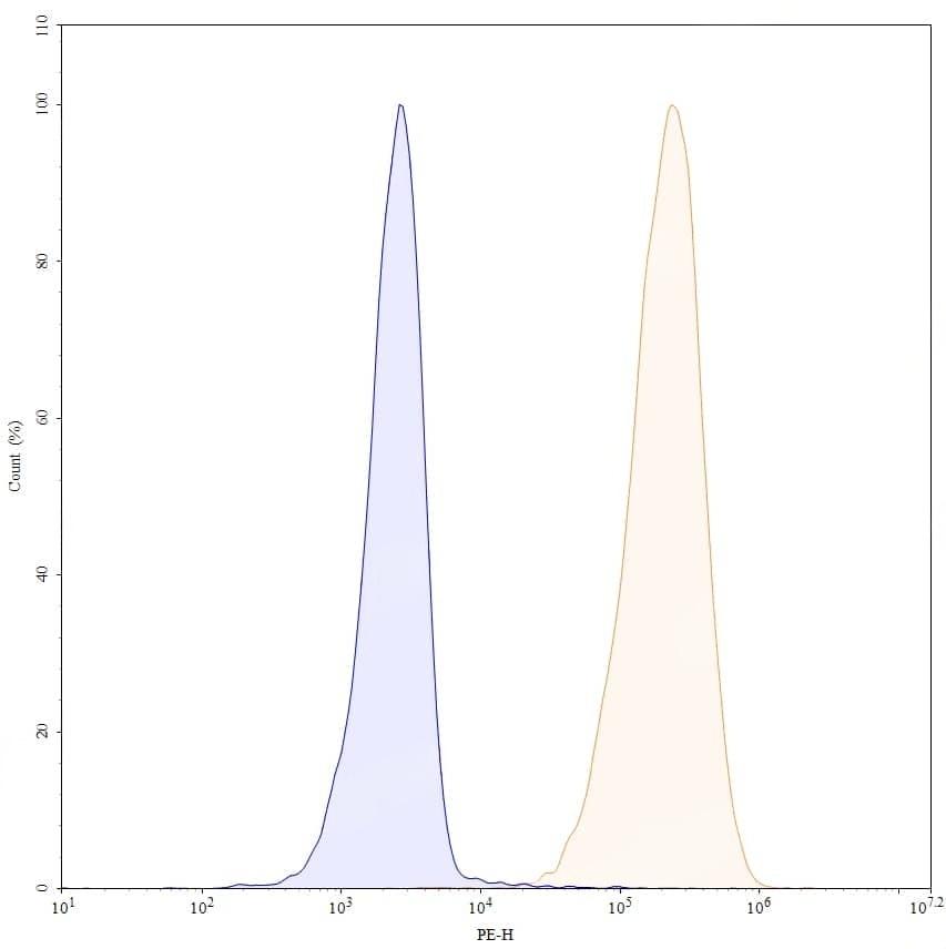
Bioactivity
 
SEC-HPLC detection for Research Grade Abatacept.