EN
抗体药类似物
Research Grade Mogamulizumab
All
TD-HW634016_1.jpg
TD-HW634016_2.jpg
TD-HW634016_3.jpg
  • CatalogTD-HW634016
  • ClonalitymAb
  • Application Research Grade Biosimilar
  • SynonymsAMG-761,KW-0761,CAS:1159266-37-1
  • 规格
    1mg
  • 价格
    ¥询价
定制服务咨询

Research Grade Mogamulizumab


Catalog No. TD-HW634016
Species reactivity Human
Applications Research Grade Biosimilar
Host species Humanized
Isotype IgG1-kappa
Expression system Mammalian Cells
Clonality Monoclonal
Target K5-5, CCR4, C-C CKR-4, CD194, CC-CKR-4, CCR-4, C-C chemokine receptor type 4, CMKBR4
Endotoxin level Please contact the lab for this information.
Purity >95% purity as determined by SDS-PAGE.
Purification Protein A/G, purified from cell culture supernatant.
Accession P51679
Form Liquid
Storage buffer 0.01M PBS,pH7.4.
Stability and Storage Use a manual defrost freezer and avoid repeated freeze-thaw cycles. Store at 4°C for short-term storage (1-2 weeks). Store at -20°C for up to 12 months. For long-term storage, store at -80°C.
Alternate Names AMG-761,KW-0761,CAS:1159266-37-1
Background Mogamulizumab (KW-0761) is a recombinant anti-CCR4 monoclonal antibody (MAb). Mogamulizumab can eliminate tumor cells by antibody-dependent cellular cytotoxicity (ADCC). Mogamulizumab can be used in the research of cancers, adult T-cell leukemia/lymphoma (ATLL), cutaneous T-cell lymphoma (CTCL).
Note For research use only. Not for use in clinical or therapeutic applications.

 

TD-HW634016_1.jpg
Bioactivity
 
SEC-HPLC detection for Research Grade Mogamulizumab.
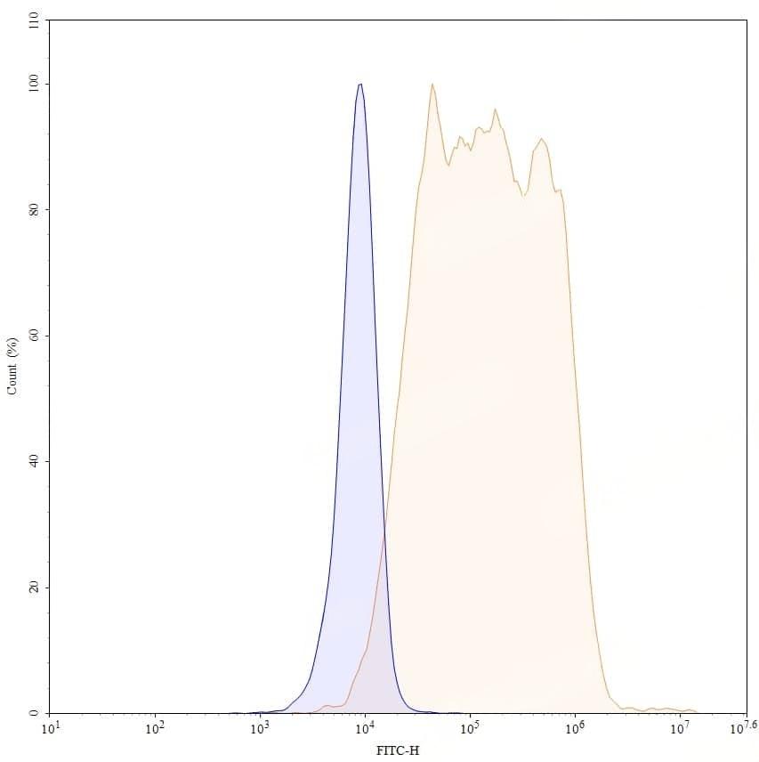
TD-HW634016_2.jpg
Flow Cytometry
 
Flow-cytometry using anti-human CD194 antibody. Untransfected cells (blue Histogram) and Transfected cells (Yellow Histogram) were stained with an anti-human CD194 monoclonal antibody (Catalog TD-HW634016) at a concentration of 5 µg/ml for 30 mins at RT. After washing, bound antibody was detected using a Goat Anti-Human IgG H&L Polyclonal Antibody, FITC (abinScience: TD-HF690414) and cells analysed on a NovoCyte Flow Cytometer.
TD-HW634016_3.jpg
SDS-PAGE
 
SDS-PAGE for Research Grade Mogamulizumab.