EN
抗体药类似物
Research Grade Batoclimab
All
TD-HX061036_1.jpg
TD-HX061036_2.jpg
  • CatalogTD-HX061036
  • ClonalitymAb
  • Application Research Grade Biosimilar
  • SynonymsHL161,CAS:2187430-05-1
  • 规格
    1mg
  • 价格
    ¥询价
定制服务咨询

Research Grade Batoclimab


Catalog No. TD-HX061036
Species reactivity Human
Applications Research Grade Biosimilar
Host species Human
Isotype IgG1-lambda
Expression system Mammalian Cells
Clonality Monoclonal
Target IgG Fc fragment receptor transporter alpha chain, IgG receptor FcRn large subunit p51, FcRn, FCGRT, FCRN, Neonatal Fc receptor
Endotoxin level Please contact the lab for this information.
Purity >95% purity as determined by SDS-PAGE.
Purification Protein A/G, purified from cell culture supernatant.
Accession P55899
Form Liquid
Storage buffer 0.01M PBS,pH7.4.
Stability and Storage Use a manual defrost freezer and avoid repeated freeze-thaw cycles. Store at 4°C for short-term storage (1-2 weeks). Store at -20°C for up to 12 months. For long-term storage, store at -80°C.
Alternate Names HL161,CAS:2187430-05-1
Background Batoclimab is a human anti-FcRn monoclonal antibody. Batoclimab can be used for the research of autoimmune diseases mediated by pathogenic IgG antibodies.
Note For research use only. Not for use in clinical or therapeutic applications.

 

TD-HX061036_1.jpg
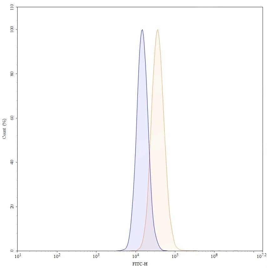
Bioactivity
 
SEC-HPLC detection for Research Grade Batoclimab.
TD-HX061036_2.jpg
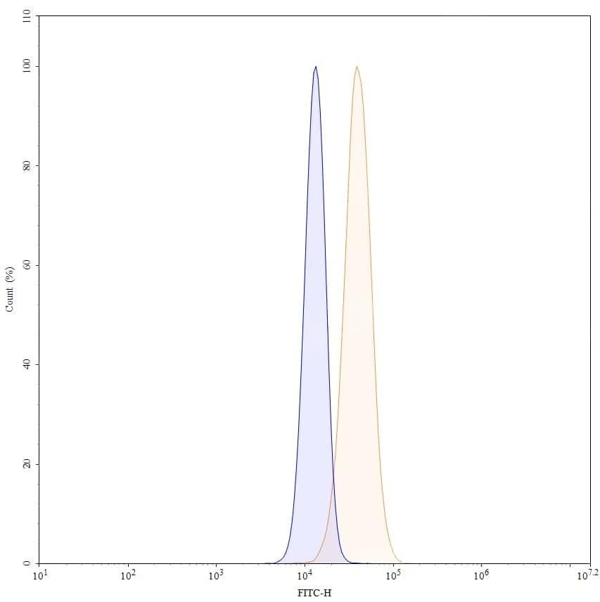
SDS-PAGE
 
SDS-PAGE for Research Grade Batoclimab.