EN
抗体药类似物
Research Grade Nipocalimab
All
TD-HX061046_1.jpg
  • CatalogTD-HX061046
  • ClonalitymAb
  • Application Research Grade Biosimilar
  • SynonymsM-281,M281,CAS:2211985-36-1
  • 规格
    1mg
  • 价格
    ¥询价
定制服务咨询

Research Grade Nipocalimab


Catalog No. TD-HX061046
Species reactivity Human
Applications Research Grade Biosimilar
Host species Human
Isotype IgG1-lambda
Expression system Mammalian Cells
Clonality Monoclonal
Target IgG Fc fragment receptor transporter alpha chain, IgG receptor FcRn large subunit p51, FcRn, FCGRT, FCRN, Neonatal Fc receptor
Endotoxin level Please contact the lab for this information.
Purity >95% purity as determined by SDS-PAGE.
Purification Protein A/G, purified from cell culture supernatant.
Accession P55899
Form Liquid
Storage buffer 0.01M PBS,pH7.4.
Stability and Storage Use a manual defrost freezer and avoid repeated freeze-thaw cycles. Store at 4°C for short-term storage (1-2 weeks). Store at -20°C for up to 12 months. For long-term storage, store at -80°C.
Alternate Names M-281,M281,CAS:2211985-36-1
Background Nipocalimab (M281) is a fully human, recombinant, aglycosylated IgG1 monoclonal antibody. Nipocalimab is a human deglycosylated IgG1 anti-FcRn monoclonal antibody that binds with picomolar affinity to Fc receptor (FcRn) at both endosomal pH 6.0 and extracellular pH 7.6.
Note For research use only. Not for use in clinical or therapeutic applications.

 

TD-HX061046_1.jpg
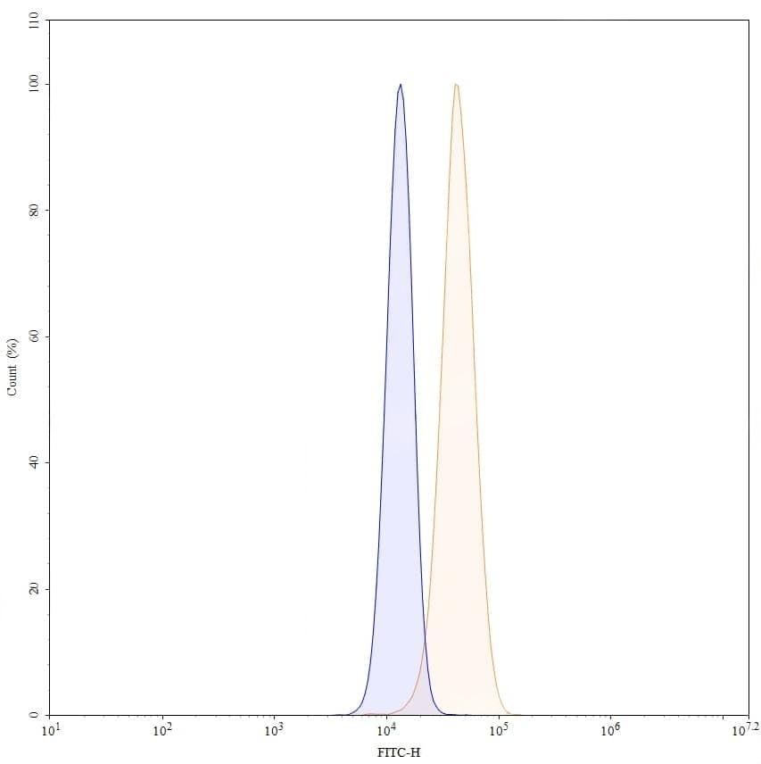
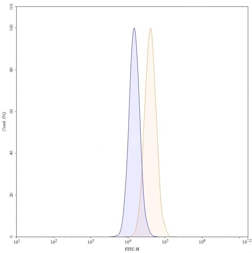
Bioactivity
 
SEC-HPLC detection for Research Grade Nipocalimab.