EN
抗体药类似物
Research Grade Ozuriftamab
All
TD-HX930016_1.jpg
TD-HX930016_2.jpg
  • CatalogTD-HX930016
  • ClonalitymAb
  • Application Research Grade Biosimilar
  • SynonymsBA302,CAS:2460399-44-2
  • 规格
    1mg
  • 价格
    ¥询价
定制服务咨询

Research Grade Ozuriftamab


Catalog No. TD-HX930016
Species reactivity Human
Applications Research Grade Biosimilar
Host species Humanized
Isotype IgG1-kappa
Expression system Mammalian Cells
Clonality Monoclonal
Target ROR2, Neurotrophic tyrosine kinase, receptor-related 2, NTRKR2, Tyrosine-protein kinase transmembrane receptor ROR2
Endotoxin level Please contact the lab for this information.
Purity >95% purity as determined by SDS-PAGE.
Purification Protein A/G, purified from cell culture supernatant.
Accession Q01974
Form Liquid
Storage buffer 0.01M PBS,pH7.4.
Stability and Storage Use a manual defrost freezer and avoid repeated freeze-thaw cycles. Store at 4°C for short-term storage (1-2 weeks). Store at -20°C for up to 12 months. For long-term storage, store at -80°C.
Alternate Names BA302,CAS:2460399-44-2
Background Ozuriftamab is a naked human IgG1 kappa antibody of receptor tyrosine kinase-like orphan receptor 2 ROR2, can be used to synthesis ADC.
Note For research use only. Not for use in clinical or therapeutic applications.

 

TD-HX930016_1.jpg
Bioactivity
 
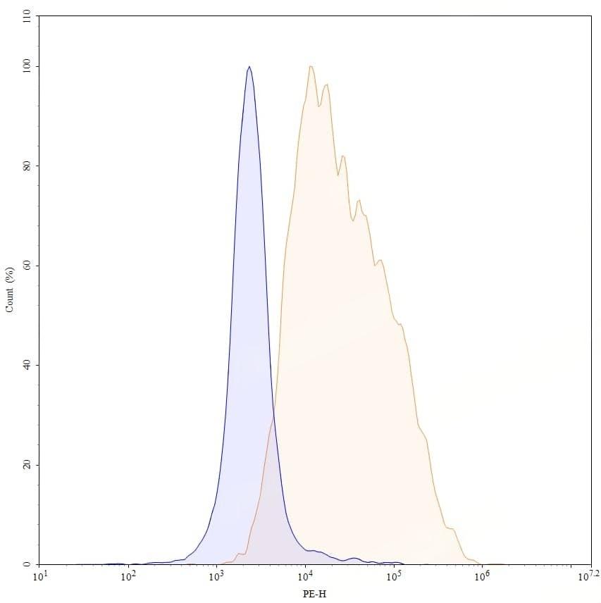
Detects Human ROR2/NTRKR2 in indirect ELISAs.
TD-HX930016_2.jpg
SDS-PAGE
 
SDS-PAGE for Research Grade Ozuriftamab.