Emactuzumab(TD-HY035026) is a research-grade recombinant antibody targetingCD115. Produced in mammalian cells with native-like glycosylation.HighlightsResearch Grade— For PK/PD studies, assay development, and ADA research.Native Glycosylation— Mammalian expression ensures native-like patterns.
Species reactivity
Human
Applications
ELISA, Bioactivity: FACS, Functional assay, Research in vivo
Protein A/G purified from cell culture supernatant.
Accession
P07333
Form
Liquid
Storage buffer
0.01M PBS, pH 7.4.Please refer to the specific buffer information in the hardcopy of datasheet or the lot-specific COA.
Stability and Storage
Use a manual defrost freezer and avoid repeated freeze-thaw cycles. Store at 4°C for short-term storage (1-2 weeks). Store at -20°C for up to 12 months. For long-term storage, store at -80°C.
Alternate Names
RG7155, RO5509554, 1448221-67-7
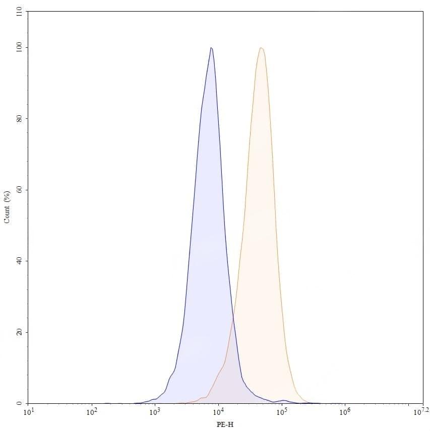
Caption
Detects CD115/CSF1R in indirect ELISAs. | SDS-PAGE for Research Grade Emactuzumab. | Flow-cytometry using PE anti-human CD115 antibody. THP-1 cells were stained with an irrelevant antibody (Blue Histogram) or an PE anti-human CD115 monoclonal antibody (Catalog: HY035026, Yellow Histogram) at a concentration of 5 µg/ml for 30 mins at RT. After washing, and cells analysed on a NovoCyte Flow Cytometer.
Note
For research use only. Not suitable for clinical or therapeutic use.