EN
抗体药类似物
Research Grade Briquilimab
All
  • CatalogTD-HY163026
  • ClonalitymAb
  • Application Research Grade Biosimilar
  • SynonymsAMG191,AMG-191,AMG191,JSP191,CAS:2574591-89-0
  • 规格
    1mg
  • 价格
    ¥询价
定制服务咨询

Research Grade Briquilimab


Catalog No. TD-HY163026
Species reactivity Human
Applications Research Grade Biosimilar
Host species Humanized
Isotype IgG1-kappa
Expression system Mammalian Cells
Clonality Monoclonal
Target Mast/stem cell growth factor receptor Kit, p145 c-kit, Tyrosine-protein kinase Kit, v-kit Hardy-Zuckerman 4 feline sarcoma viral oncogene homolog, KIT, PBT, Piebald trait protein, Proto-oncogene c-Kit, SCFR, CD117
Endotoxin level Please contact the lab for this information.
Purity >95% purity as determined by SDS-PAGE.
Purification Protein A/G, purified from cell culture supernatant.
Accession P10721
Form Liquid
Storage buffer 0.01M PBS,pH7.4.
Stability and Storage Use a manual defrost freezer and avoid repeated freeze-thaw cycles. Store at 4°C for short-term storage (1-2 weeks). Store at -20°C for up to 12 months. For long-term storage, store at -80°C.
Alternate Names AMG191,AMG-191,AMG191,JSP191,CAS:2574591-89-0
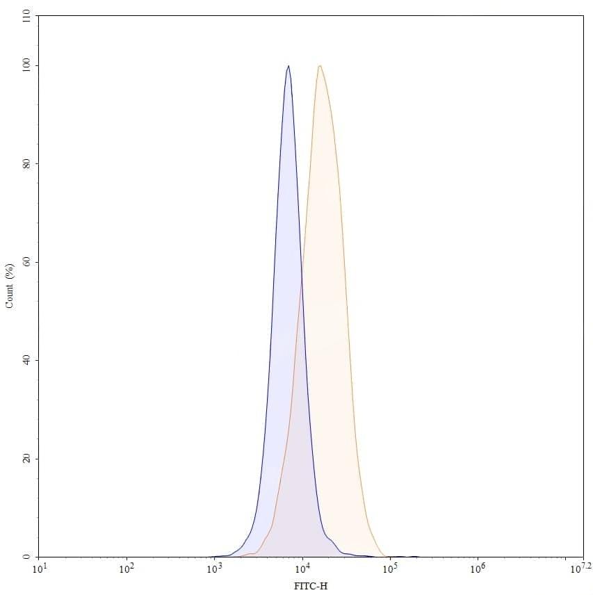
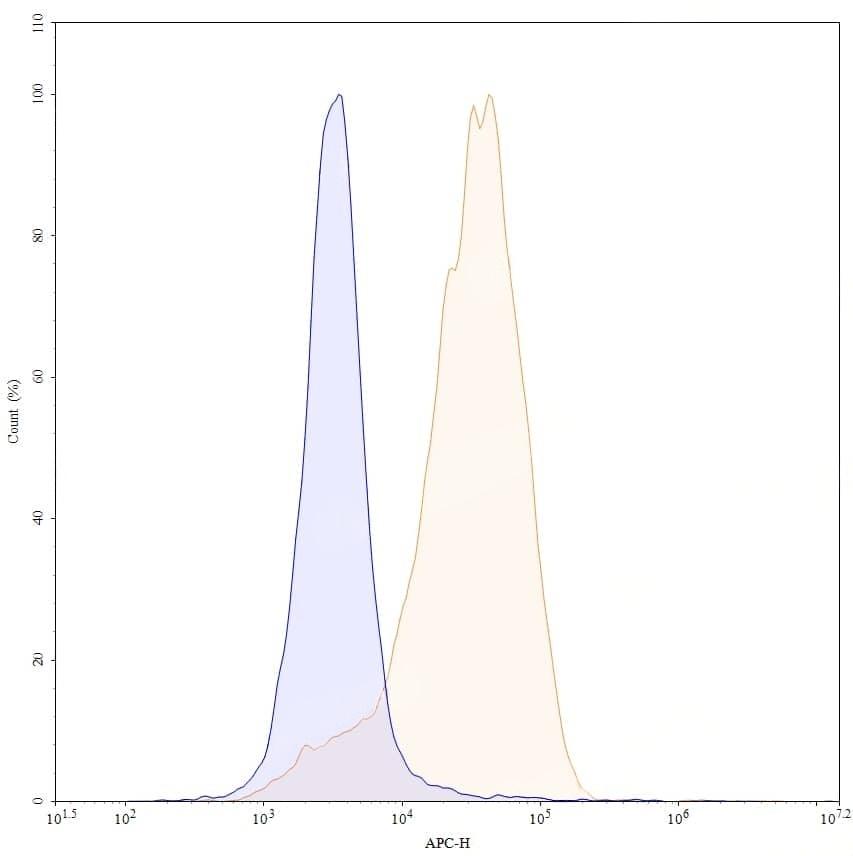
Background Briquilimab (JSP-191) is a non-toxic humanized monoclonal antibody targeting CD117 (c-Kit) to deplete hematopoietic stem cell (HSC). Briquilimab has safety to clear host marrow niche space to enable sufficient donor HSC engraftment and immune reconstitution as primary method of severe combined immunodeficiency (SCID).
Note For research use only. Not for use in clinical or therapeutic applications.