EN
抗体药类似物
Research Grade Gantenerumab
All
TD-HY235036_1.jpg
TD-HY235036_2.jpg
TD-HY235036_3.jpg
  • CatalogTD-HY235036
  • ClonalitymAb
  • Application Research Grade Biosimilar
  • SynonymsR1450,CAS:1043556-46-2
  • 规格
    1mg
  • 价格
    ¥询价
定制服务咨询

Research Grade Gantenerumab


Catalog No. TD-HY235036
Species reactivity Human
Applications Research Grade Biosimilar
Host species Human
Isotype IgG1-kappa
Expression system Mammalian Cells
Clonality Monoclonal
Target AICD-57, A4, Beta-CTF, Protease nexin-II, Gamma-CTF(50), ABPP, S-APP-beta, APP, Abeta40, Abeta42, AID(59), Amyloid intracellular domain 59, AID(57), S-APP-alpha, Gamma-CTF(59), Beta-secretase C-terminal fragment, Amyloid-beta precursor protein, Amyloid precursor protein, Beta-APP42, PreA4, Alzheimer disease amyloid protein, APPI, PN-II, AICD-59, Alpha-secretase C-terminal fragment, Amyloid-beta A4 protein, Amyloid intracellular domain 57, CVAP, Amyloid intracellular domain 50, Beta-APP40, AD1, Cerebral vascular amyloid peptide, AID(50), Alpha-CTF, Gamma-CTF(57), AICD-50
Endotoxin level Please contact the lab for this information.
Purity >95% purity as determined by SDS-PAGE.
Purification Protein A/G, purified from cell culture supernatant.
Accession P05067
Form Liquid
Storage buffer 0.01M PBS,pH7.4.
Stability and Storage Use a manual defrost freezer and avoid repeated freeze-thaw cycles. Store at 4°C for short-term storage (1-2 weeks). Store at -20°C for up to 12 months. For long-term storage, store at -80°C.
Alternate Names R1450,CAS:1043556-46-2
Background Gantenerumab is a fully human anti-amyloid-β (Aβ) IgG1 monoclonal antibody demonstrates sustained cerebral amyloid-β binding. Gantenerumab can be used for Alzheimer's disease research.
Note For research use only. Not for use in clinical or therapeutic applications.

 

TD-HY235036_1.jpg
Bioactivity
 
SEC-HPLC detection for Research Grade Gantenerumab.
TD-HY235036_2.jpg
SDS-PAGE
 
SDS-PAGE for Research Grade Gantenerumab.
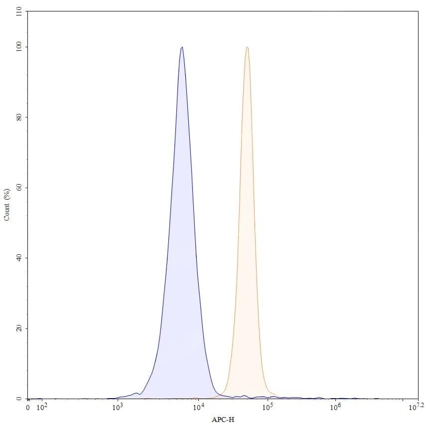
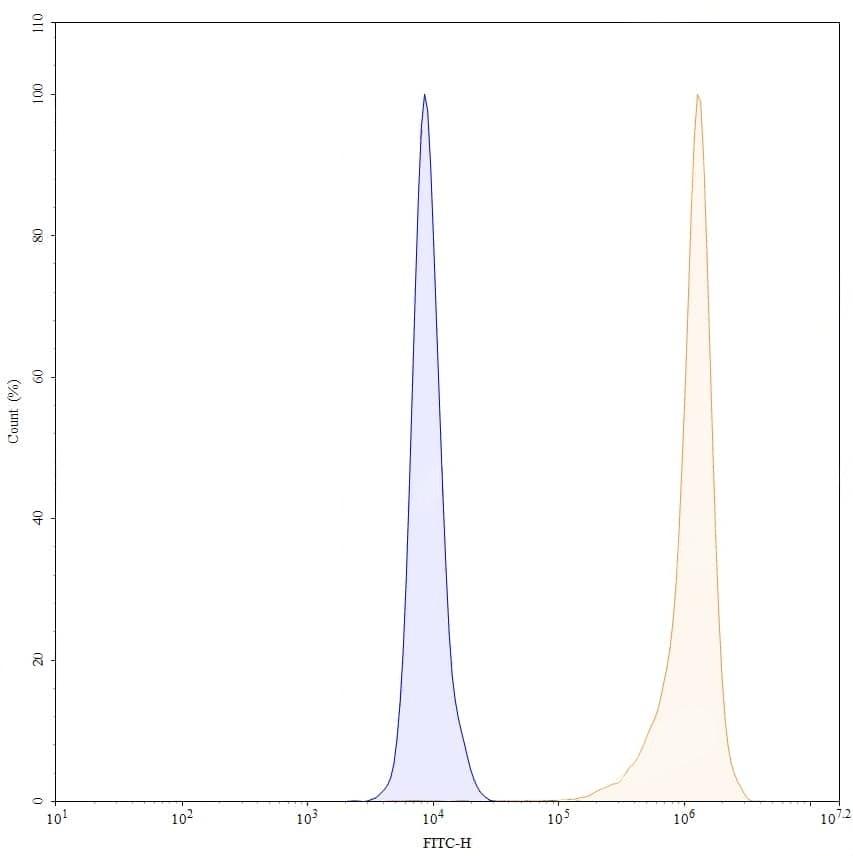
TD-HY235036_3.jpg
Flow Cytometry
 
Flow-cytometry using anti-human APP antibody. SH-SY5Y cells were fixed and permeabilized, then stained with an irrelevant antibody (Blue Histogram) or an anti-human APP monoclonal antibody (Catalog TD-HY235036, Yellow Histogram) at a concentration of 5 µg/ml for 30 mins at RT. After washing, bound antibody was detected using Goat Anti-Human IgG H&L Polyclonal Antibody, FITC (TD-HF690414) and cells analysed on a NovoCyte Flow Cytometer.