EN
抗体药类似物
Research Grade Tacatuzumab
All
TD-HY276016_1.jpg
TD-HY276016_2.jpg
TD-HY276016_3.jpg
  • CatalogTD-HY276016
  • ClonalitymAb
  • Application Research Grade Biosimilar
  • Synonyms
  • 规格
    1mg
  • 价格
    ¥询价
定制服务咨询

Research Grade Tacatuzumab


Catalog No. TD-HY276016
Species reactivity Human
Applications Research Grade Biosimilar
Host species Humanized
Isotype IgG1-kappa
Expression system Mammalian Cells
Clonality Monoclonal
Target Alpha-fetoprotein, Alpha-1-fetoprotein, Alpha-fetoglobulin, AFP, HPAFP
Endotoxin level Please contact the lab for this information.
Purity >95% purity as determined by SDS-PAGE.
Purification Protein A/G, purified from cell culture supernatant.
Accession P02771
Form Liquid
Storage buffer 0.01M PBS,pH7.4.
Stability and Storage Use a manual defrost freezer and avoid repeated freeze-thaw cycles. Store at 4°C for short-term storage (1-2 weeks). Store at -20°C for up to 12 months. For long-term storage, store at -80°C.
Background Tacatuzumab is an anti-AFP (alpha-fetoprotein protein) human IgG1 κ monoclonal antibody. Recommend Isotype Controls: Human IgG1 kappa, Isotype Control (HY-P99001).
Note For research use only. Not for use in clinical or therapeutic applications.

 

TD-HY276016_1.jpg
SEC-HPLC
 
SEC-HPLC detection for Research Grade Tacatuzumab.
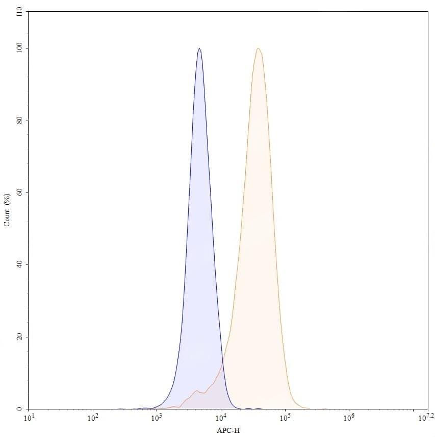
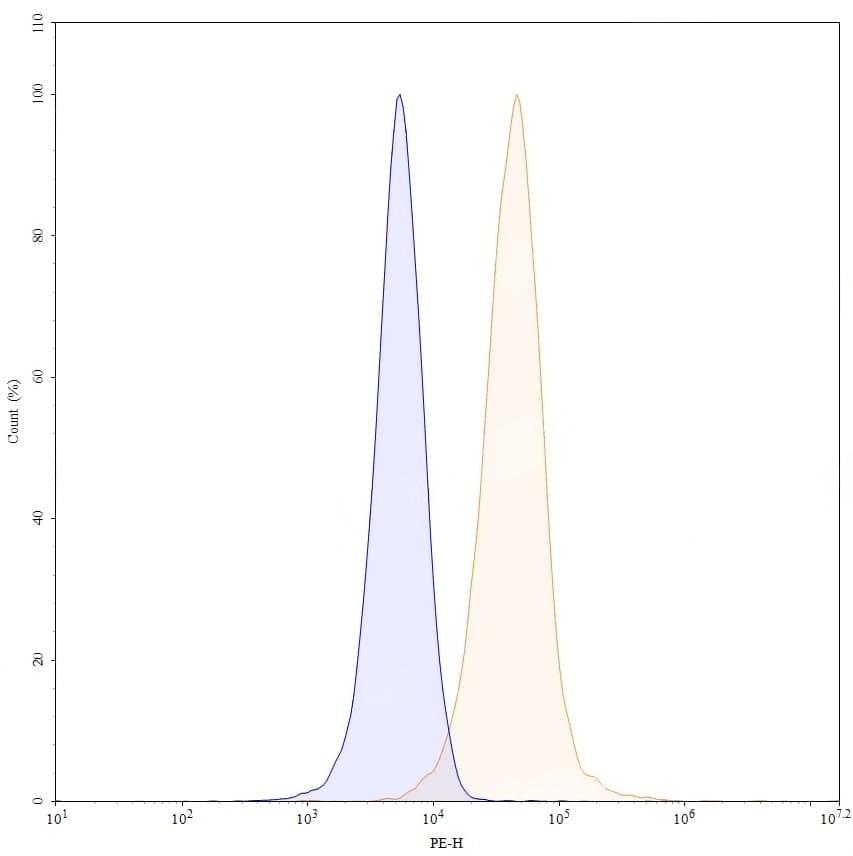
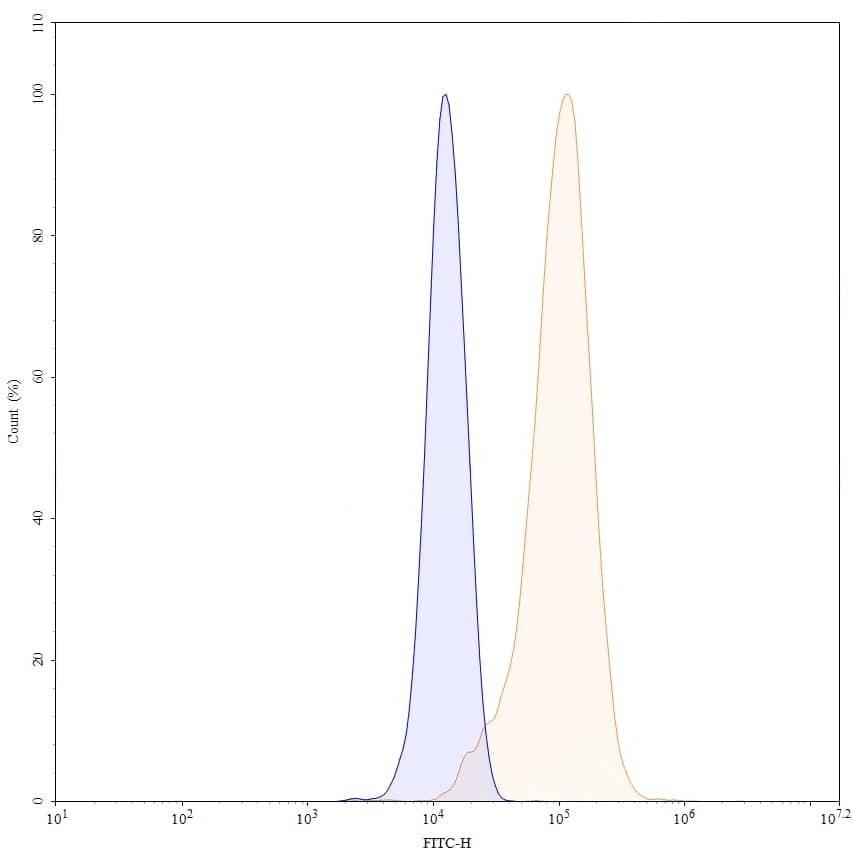
TD-HY276016_2.jpg
Bioactivity
 
Detects AFP/Alpha-fetoprotein in indirect ELISAs.
TD-HY276016_3.jpg
SDS-PAGE
 
SDS-PAGE for Research Grade Tacatuzumab.