EN
抗体药类似物
Research Grade Pertuzumab
All
TD-HY286026_1.jpg
TD-HY286026_2.jpg
TD-HY286026_3.jpg
  • CatalogTD-HY286026
  • ClonalitymAb
  • Application Research Grade Biosimilar
  • SynonymsOMNITARG,rhuMAB2C4,CAS:380610-27-5
  • 规格
    1mg
  • 价格
    ¥询价
定制服务咨询

Research Grade Pertuzumab


Catalog No. TD-HY286026
Species reactivity Human
Applications Research Grade Biosimilar
Host species Humanized
Isotype IgG1-kappa
Expression system Mammalian Cells
Clonality Monoclonal
Target p185erbB2, HER2, NGL, Tyrosine kinase-type cell surface receptor HER2, NEU, MLN 19, Proto-oncogene Neu, MLN19, ERBB2, Proto-oncogene c-ErbB-2, CD340, Receptor tyrosine-protein kinase erbB-2, Metastatic lymph node gene 19 protein
Endotoxin level Please contact the lab for this information.
Purity >95% purity as determined by SDS-PAGE.
Purification Protein A/G, purified from cell culture supernatant.
Accession P04626
Form Liquid
Storage buffer 0.01M PBS,pH7.4.
Stability and Storage Use a manual defrost freezer and avoid repeated freeze-thaw cycles. Store at 4°C for short-term storage (1-2 weeks). Store at -20°C for up to 12 months. For long-term storage, store at -80°C.
Alternate Names OMNITARG,rhuMAB2C4,CAS:380610-27-5
Background Pertuzumab, a humanized IgG1 monoclonal antibody, is a HER2 dimerization inhibitor for the treatment of metastatic HER2-positive breast cancer.
Note For research use only. Not for use in clinical or therapeutic applications.

 

TD-HY286026_1.jpg
SEC-HPLC
 
SEC-HPLC detection for Research Grade Pertuzumab.
TD-HY286026_2.jpg
Bioactivity
 
Detects Human CD340/ERBB2/HER2 in indirect ELISAs.
TD-HY286026_3.jpg
SDS-PAGE
 
SDS-PAGE for Research Grade Pertuzumab.
TD-HY286026_4.jpg
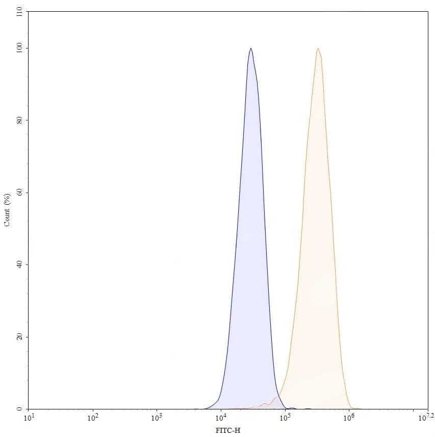
Flow Cytometry
 
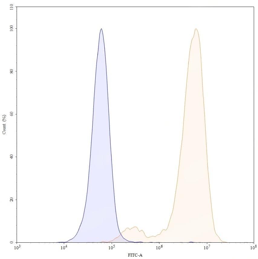
Flow-cytometry using anti-human CD340 antibody. MCF-7 cells were stained with an irrelevant antibody (Blue Histogram) or an anti-human CD340 monoclonal antibody (Catalog TD-HY286026, Yellow Histogram) at a concentration of 5 µg/ml for 30 mins at RT. After washing, bound antibody was detected using a a Goat Anti-Human IgG H&L Polyclonal Antibody, FITC (TD-HF690414) and cells analysed on a NovoCyte Flow Cytometer.
TD-HY286026_5.jpg
Flow Cytometry
 
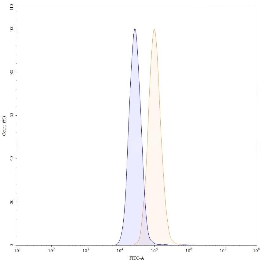
Flow-cytometry using anti-human CD340 antibody. MDA-MB-231 cells were stained with an irrelevant antibody (Blue Histogram) or an anti-human CD340 monoclonal antibody (Catalog TD-HY286026, Yellow Histogram) at a concentration of 5 µg/ml for 30 mins at RT. After washing, bound antibody was detected using a a Goat Anti-Human IgG H&L Polyclonal Antibody, FITC (TD-HF690414) and cells analysed on a NovoCyte Flow Cytometer.
TD-HY286026_6.jpg
Flow Cytometry
 
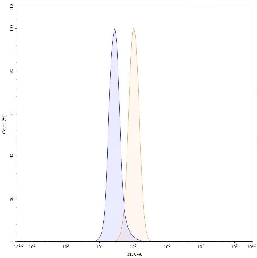
Flow-cytometry using anti-human CD340 antibody. SK-BR-3 cells were stained with an irrelevant antibody (Blue Histogram) or an anti-human CD340 monoclonal antibody (Catalog TD-HY286026, Yellow Histogram) at a concentration of 5 µg/ml for 30 mins at RT. After washing, bound antibody was detected using a a Goat Anti-Human IgG H&L Polyclonal Antibody, FITC (TD-HF690414) and cells analysed on a NovoCyte Flow Cytometer.