Background
Veligrotug is an IgG1-kappa, anti-IGF1R (insulin-like growth factor 1 receptor, CD221) chimeric monoclonal antibody.• Insulin-like growth factor 2 drives fibroblast-mediated tumor immunoevasion and confers resistance to immunotherapy., PMID:39545420• Insulin-like growth factor-1 receptor crosstalk with integrins, cadherins, and the tumor microenvironment: sticking points in understanding IGF1R function in cancer., PMID:37490874• Insulin-Like Growth Factor-1 (IGF-1) and Its Monitoring in Medical Diagnostic and in Sports., PMID:33557137• CRISPR screens in cancer spheroids identify 3D growth-specific vulnerabilities., PMID:32238925• IGF1R is an entry receptor for respiratory syncytial virus., PMID:32494007• Endothelial insulin-like growth factor-1 signalling regulates vascular barrier function and atherogenesis., PMID:40171617• Insulin-like growth factor-1 signaling in cardiac aging., PMID:28847512• IGF1R-phosphorylated PYCR1 facilitates ELK4 transcriptional activity and sustains tumor growth under hypoxia., PMID:37777542• Expression of Insulin-Like Growth Factor Type 1 Receptor Is Linked to Inflammation in Adamantinomatous Craniopharyngioma., PMID:34915523• Insulin-Like Growth Factor 1 Receptor Drives Hepatocellular Carcinoma Growth and Invasion by Activating Stat3-Midkine-Stat3 Loop., PMID:33559791
Caption
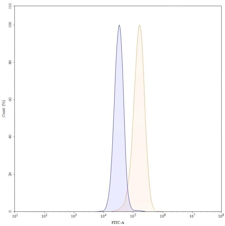
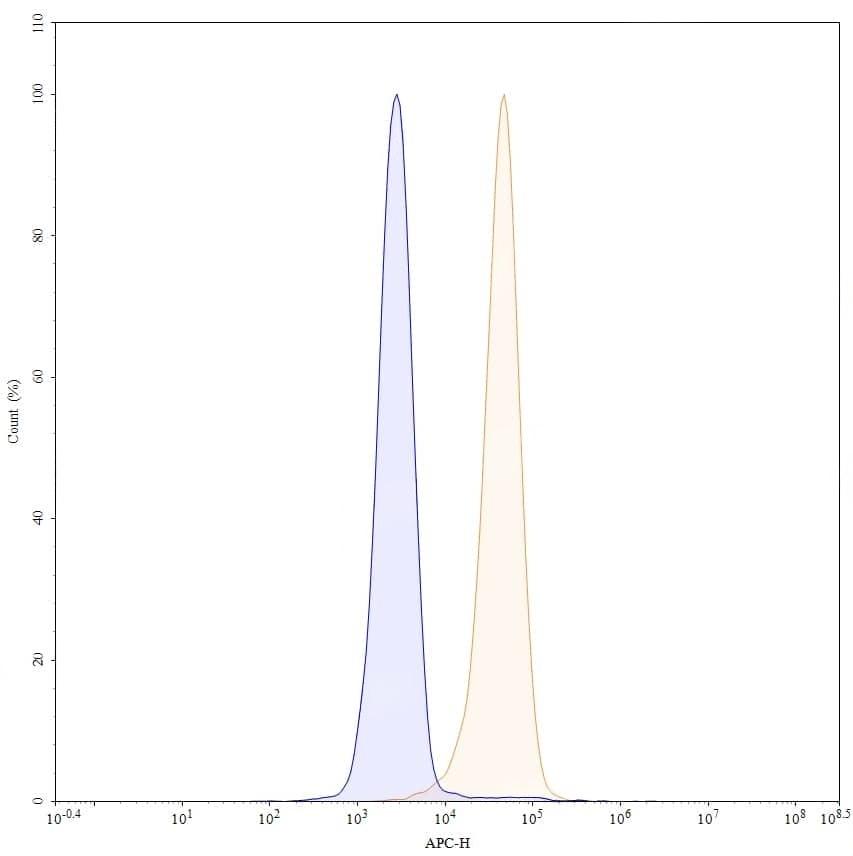
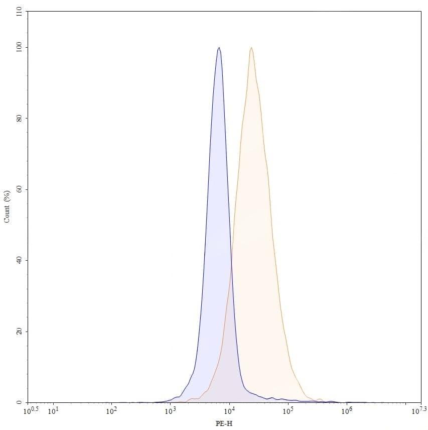
SEC-HPLC detection for Research Grade Ganitumab. | Flow-cytometry using anti-human IGFIR antibody. Hela cells were stained with an irrelevant antibody (Blue Histogram) or an anti-human IGFIR monoclonal antibody (Catalog HY353026, Yellow Histogram) at a concentration of 5 µg/ml for 30 mins at RT. After washing, bound antibody was detected using a a Goat Anti-Human IgG H&L Polyclonal Antibody, FITC (abinScience: HF690414) and cells analysed on a NovoCyte Flow Cytometer. ### Flow-cytometry using anti-human IGFIR antibody. Untransfected cells (blue Histogram) and Transfected cells (Yellow Histogram) were stained with an anti-human IGFIR monoclonal antibody (Catalog HY353026) at a concentration of 5 µg/ml for 30 mins at RT. After washing, bound antibody was detected using a Goat Anti-Human IgG H&L Polyclonal Antibody, FITC (abinScience: HF690414) and cells analysed on a NovoCyte Flow Cytometer. | SDS-PAGE for Research Grade Ganitumab | Flow-cytometry using APC anti-human CD221 antibody. Hela cells were stained with an irrelevant antibody (Blue Histogram) or an APC anti-human CD221 monoclonal antibody (Catalog: HY353026, Yellow Histogram) at a concentration of 5 µg/ml for 30 mins at RT. After washing, and cells analysed on a NovoCyte Flow Cytometer. ### Flow-cytometry using PE anti-human CD221 antibody. Hela cells were stained with an irrelevant antibody (Blue Histogram) or an PE anti-human CD221 monoclonal antibody (Catalog: HY353026, Yellow Histogram) at a concentration of 5 µg/ml for 30 mins at RT. After washing, and cells analysed on a NovoCyte Flow Cytometer.