EN
抗体药类似物
Research Grade Sacituzumab
All
TD-HY373016_1.jpg
TD-HY373016_2.jpg
TD-HY373016_3.jpg
  • CatalogTD-HY373016
  • ClonalitymAb
  • Application Research Grade Biosimilar
  • SynonymsIMMU-132,hRS7-SN-38,hRS7-SN-38-ADC,hRS7-[CL-SN-38],CAS:1796566-95-4
  • 规格
    1mg
  • 价格
    ¥询价
定制服务咨询

Research Grade Sacituzumab


Catalog No. TD-HY373016
Species reactivity Human
Applications Research Grade Biosimilar
Host species Humanized
Isotype IgG1-kappa
Expression system Mammalian Cells
Clonality Monoclonal
Target Pancreatic carcinoma marker protein GA733-1, Tumor-associated calcium signal transducer 2, M1S1, TROP2, TACSTD2, Cell surface glycoprotein Trop-2, GA733-1, Membrane component chromosome 1 surface marker 1
Endotoxin level Please contact the lab for this information.
Purity >98% purity as determined by SDS-PAGE.
Purification Protein A/G, purified from cell culture supernatant.
Accession P09758
Form Liquid
Storage buffer 0.01M PBS,pH7.4.
Stability and Storage Use a manual defrost freezer and avoid repeated freeze-thaw cycles. Store at 4°C for short-term storage (1-2 weeks). Store at -20°C for up to 12 months. For long-term storage, store at -80°C.
Alternate Names IMMU-132,hRS7-SN-38,hRS7-SN-38-ADC,hRS7-[CL-SN-38],CAS:1796566-95-4
Background Sacituzumab is a humanized IgG1 monoclonal antibody targeting Trophoblast cell surface antigen 2 (TROP2). Sacituzumab demonstrates a lack of antitumor effects alone and does not inhibit the function of TROP-2 during tumor metastasis, binding to the linear epitopes of TROP-2 protein. Sacituzumab is used for the synthesis of antibody-drug conjugates (ADC) drugs. Antibody-drug conjugates with sacituzumab (sacituzumab govitecan) (HY-132254) targeting TROP-2 have been approved for the field of triple-negative breast cancer.
Note For research use only. Not for use in clinical or therapeutic applications.

 

TD-HY373016_1.jpg
SEC-HPLC
 
SEC-HPLC detection for Research Grade Sacituzumab.
TD-HY373016_2.jpg
Bioactivity
 
Detects Human TACSTD2/TROP2 in direct ELISAs.
TD-HY373016_3.jpg
SDS-PAGE
 
SDS-PAGE for Research Grade Sacituzumab.
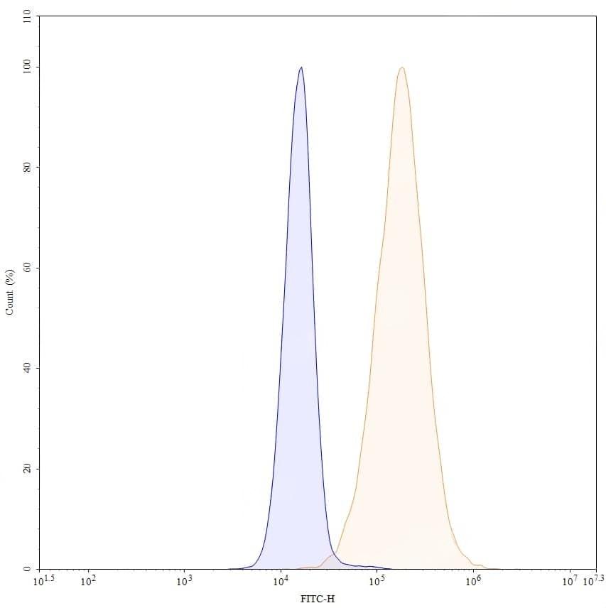
TD-HY373016_4.jpg
Flow Cytometry
 
Flow-cytometry using anti-human TACSTD2 antibody. Untransfected cells (blue Histogram) and Transfected cells (Yellow Histogram) were stained with an anti-human TACSTD2 monoclonal antibody (Catalog TD-HY373016) at a concentration of 5 µg/ml for 30 mins at RT. After washing, bound antibody was detected using a Goat Anti-Human IgG H&L Polyclonal Antibody, FITC (TD-HF690414) and cells analysed on a NovoCyte Flow Cytometer.
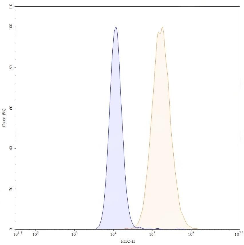
TD-HY373016_5.jpg
Flow Cytometry
 
Flow-cytometry using anti-human TACSTD2 antibody. Hela cells were stained with an irrelevant antibody (Blue Histogram) or an anti-human TACSTD2 monoclonal antibody (Catalog TD-HY373016, Yellow Histogram) at a concentration of 5 µg/ml for 30 mins at RT. After washing, bound antibody was detected using a a Goat Anti-Human IgG H&L Polyclonal Antibody, FITC (TD-HF690414) and cells analysed on a NovoCyte Flow Cytometer.
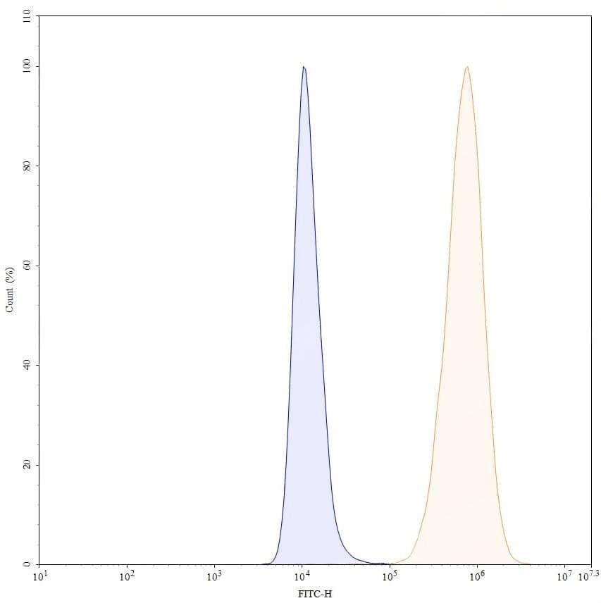
TD-HY373016_6.jpg
Flow Cytometry
 
Flow-cytometry using anti-human TACSTD2 antibody. MCF-7 cells were stained with an irrelevant antibody (Blue Histogram) or an anti-human TACSTD2 monoclonal antibody (Catalog TD-HY373016, Yellow Histogram) at a concentration of 5 µg/ml for 30 mins at RT. After washing, bound antibody was detected using a a Goat Anti-Human IgG H&L Polyclonal Antibody, FITC (TD-HF690414) and cells analysed on a NovoCyte Flow Cytometer.
TD-HY373016_7.jpg
Flow Cytometry
 
Flow-cytometry using anti-human TACSTD2 antibody. MDA-MB-468 cells were stained with an irrelevant antibody (Blue Histogram) or an anti-human TACSTD2 monoclonal antibody (Catalog TD-HY373016, Yellow Histogram) at a concentration of 5 µg/ml for 30 mins at RT. After washing, bound antibody was detected using a a Goat Anti-Human IgG H&L Polyclonal Antibody, FITC (TD-HF690414) and cells analysed on a NovoCyte Flow Cytometer.