Datopotamab(TD-HY373026) is a research-grade recombinant antibody targetingPancreatic carcinoma marker protein GA733-1. Produced in mammalian cells with native-like glycosylation.HighlightsResearch Grade— For PK/PD studies, assay development, and ADA research.Native Glycosylation— Mammalian expression ensures native-like patterns.
Species reactivity
Human
Applications
ELISA, Bioactivity: FACS, Functional assay, Research in vivo
Protein A/G purified from cell culture supernatant.
Accession
P09758
Form
Liquid
Storage buffer
0.01M PBS, pH 7.4.Please refer to the specific buffer information in the hardcopy of datasheet or the lot-specific COA.
Stability and Storage
Use a manual defrost freezer and avoid repeated freeze-thaw cycles. Store at 4°C for short-term storage (1-2 weeks). Store at -20°C for up to 12 months. For long-term storage, store at -80°C.
Sacituzumab is a humanized IgG1 monoclonal antibody targeting Trophoblast cell surface antigen 2 (TROP2). Sacituzumab demonstrates a lack of antitumor effects alone and does not inhibit the function of TROP-2 during tumor metastasis, binding to the linear epitopes of TROP-2 protein. Sacituzumab is used for the synthesis of antibody-drug conjugates (ADC) drugs. Antibody-drug conjugates with sacituzumab (sacituzumab govitecan) targeting TROP-2 have been approved for the field of triple-negative breast cancer.• RN927C, a Site-Specific Trop-2 Antibody-Drug Conjugate (ADC) with Enhanced Stability, Is Highly Efficacious in Preclinical Solid Tumor Models., PMID:27582525• Trop2 identifies a subpopulation of murine and human prostate basal cells with stem cell characteristics., PMID:19088204
Caption
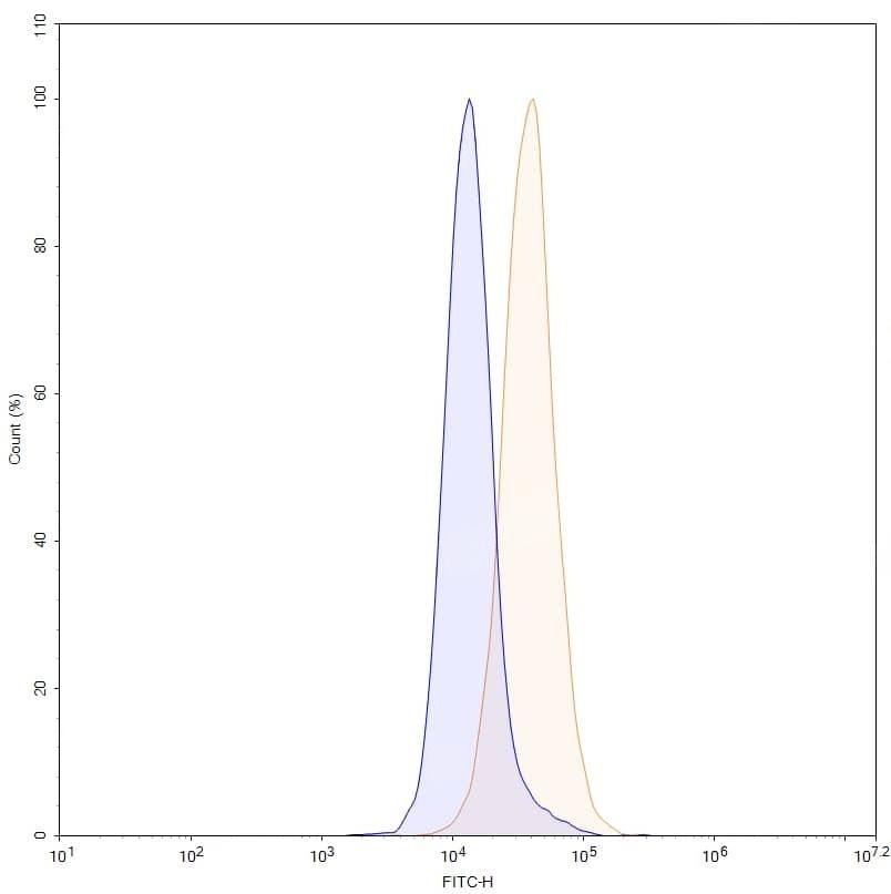
Detects Human TROP2 in indirect ELISAs. | SDS-PAGE for Research Grade Datopotamab. | Flow-cytometry using anti-human TACSTD2 antibody. Untransfected cells (blue Histogram) and Transfected cells (Yellow Histogram) were stained with an anti-human TACSTD2 monoclonal antibody (Catalog: HY373026) at a concentration of 5 µg/ml for 30 mins at RT. After washing, bound antibody was detected using a Goat Anti-Human IgG H&L Polyclonal Antibody, FITC (abinScience: HF690414) and cells analysed on a NovoCyte Flow Cytometer. | Western blot analysis was performed using anti-TACSTD2/TROP2 monoclonal antibody at 1μg/ml on various samples.Lane 1:recombinant human TACSTD2/TROP2 (Catalog No:TD-HY373011) | Flow-cytometry using FITC anti-human TACSTD2 antibody. Hela cells were stained with an irrelevant antibody (Blue Histogram) or an FITC anti-human TACSTD2 monoclonal antibody (Catalog HY373026, Yellow Histogram) at a concentration of 5 µg/ml for 30 mins at RT. After washing, and cells analysed on a NovoCyte Flow Cytometer. ### Flow-cytometry using FITC anti-human TACSTD2 antibody. MCF7 cells were stained with an irrelevant antibody (Blue Histogram) or an FITC anti-human TACSTD2 monoclonal antibody (Catalog HY373026, Yellow Histogram) at a concentration of 5 µg/ml for 30 mins at RT. After washing, and cells analysed on a NovoCyte Flow Cytometer.
Note
For research use only. Not suitable for clinical or therapeutic use.