EN
抗体药类似物
Research Grade Clervonafusp Alfa
All
TD-HY377026_1.jpg
  • CatalogTD-HY377026
  • ClonalitymAb
  • Application Research Grade Biosimilar
  • SynonymsVAL-1221,CAS:2145123-44-8
  • 规格
    1mg
  • 价格
    ¥询价
定制服务咨询

Research Grade Clervonafusp Alfa


Catalog No. TD-HY377026
Species reactivity Human
Applications Research Grade Biosimilar
Host species Humanized
Isotype IgG1
Expression system Mammalian Cells
Clonality Monoclonal
Target Equilibrative nitrobenzylmercaptopurine riboside-insensitive nucleoside transporter, 36 kDa nucleolar protein HNP36, ENT2, Equilibrative nucleoside transporter 2, SLC29A2, Hydrophobic nucleolar protein, 36 kDa, Equilibrative NBMPR-insensitive nucleoside transporter, Nucleoside transporter, ei-type, Delayed-early response protein 12, Solute carrier family 29 member 2, HNP36, DER12
Endotoxin level Please contact the lab for this information.
Purity >95% purity as determined by SDS-PAGE.
Purification Protein A/G, purified from cell culture supernatant.
Accession Q14542
Form Liquid
Storage buffer 0.01M PBS,pH7.4.
Stability and Storage Use a manual defrost freezer and avoid repeated freeze-thaw cycles. Store at 4°C for short-term storage (1-2 weeks). Store at -20°C for up to 12 months. For long-term storage, store at -80°C.
Alternate Names VAL-1221,CAS:2145123-44-8
Background Clervonafusp alfa (VAL-1221) is a fusion protein targeting both cytosolic and lysosomal glycogen. Clervonafusp alfa is comprised of the Fab portion of a cell-penetrating antibody and recombinant human acid alpha glucosidase (rhGAA), the former utilizing the nucleoside transporter ENT-2 to gain access to the cytosol, and the latter enters lysosomes via mannose-6-phosphate receptors (M6PRs). Clervonafusp alfa can be used for late-onset Pompe disease research.
Note For research use only. Not for use in clinical or therapeutic applications.

 

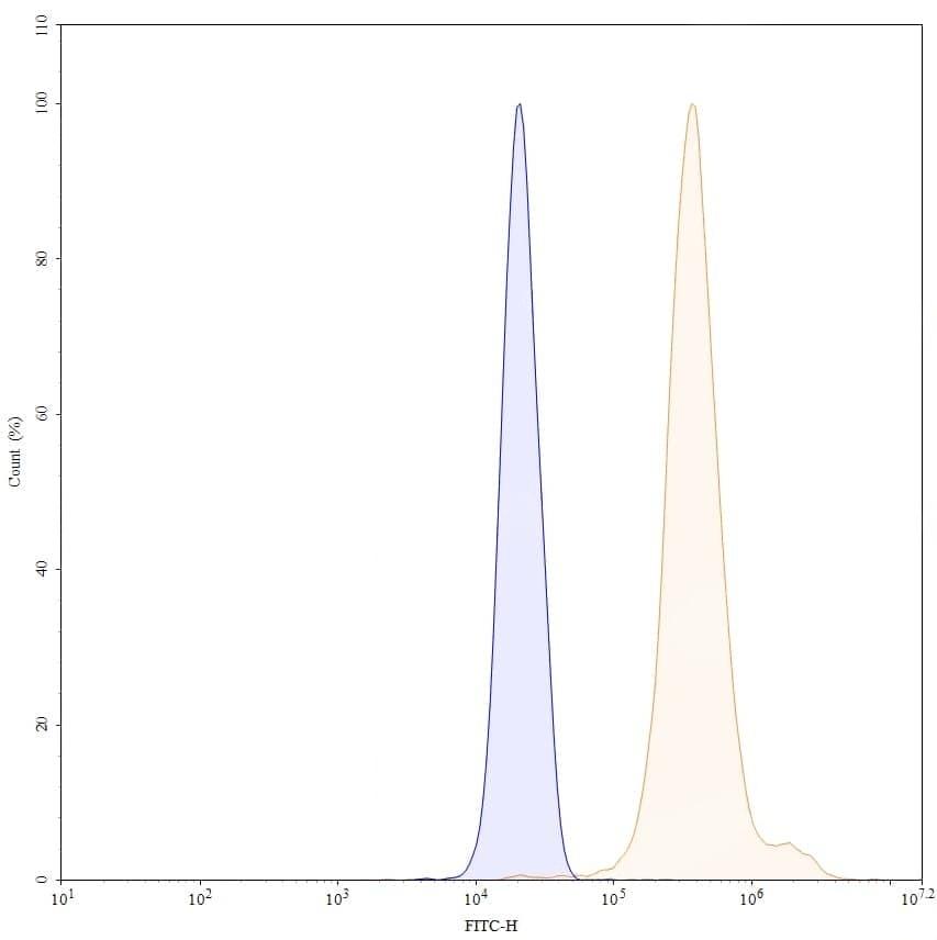
TD-HY377026_1.jpg
Flow Cytometry
 
Flow-cytometry using anti-human SLC29A2 antibody. HepG-2 cells were fixed and permeabilized, then stained with an irrelevant antibody (Blue Histogram) or an anti-human SLC29A2 monoclonal antibody (Catalog TD-HY377026, Yellow Histogram) at a concentration of 5 µg/ml for 30 mins at RT. After washing, bound antibody was detected using Goat Anti-Human IgG H&L Polyclonal Antibody, FITC (TD-HF690414) and cells analysed on a NovoCyte Flow Cytometer.