EN
抗体药类似物
Research Grade Marstacimab
All
TD-HY403036_1.jpg
TD-HY403036_2.jpg
TD-HY403036_3.jpg
  • CatalogTD-HY403036
  • ClonalitymAb
  • Application Research Grade Biosimilar
  • SynonymsPF-06741086,CAS:1985638-39-8
  • 规格
    1mg
  • 价格
    ¥询价
定制服务咨询

Research Grade Marstacimab


Catalog No. TD-HY403036
Species reactivity Human
Applications Research Grade Biosimilar
Host species Human
Isotype IgG1-lambda
Expression system Mammalian Cells
Clonality Monoclonal
Target Extrinsic pathway inhibitor, Lipoprotein-associated coagulation inhibitor, TFPI, EPI, LACI, TFPI1, Tissue factor pathway inhibitor
Endotoxin level Please contact the lab for this information.
Purity >95% purity as determined by SDS-PAGE.
Purification Protein A/G, purified from cell culture supernatant.
Accession P10646
Form Liquid
Storage buffer 0.01M PBS,pH7.4.
Stability and Storage Use a manual defrost freezer and avoid repeated freeze-thaw cycles. Store at 4°C for short-term storage (1-2 weeks). Store at -20°C for up to 12 months. For long-term storage, store at -80°C.
Alternate Names PF-06741086,CAS:1985638-39-8
Background Marstacimab (PF-06741086) is an anti-tissue factor pathway inhibitor (TFPI) monoclonal antibody. Marstacimab can be used for the research of hemophilia.
Note For research use only. Not for use in clinical or therapeutic applications.

 

TD-HY403036_1.jpg
SEC-HPLC
 
SEC-HPLC detection for Research Grade Marstacimab.
TD-HY403036_2.jpg
Bioactivity
 
Detects TFPI in indirect ELISAs.
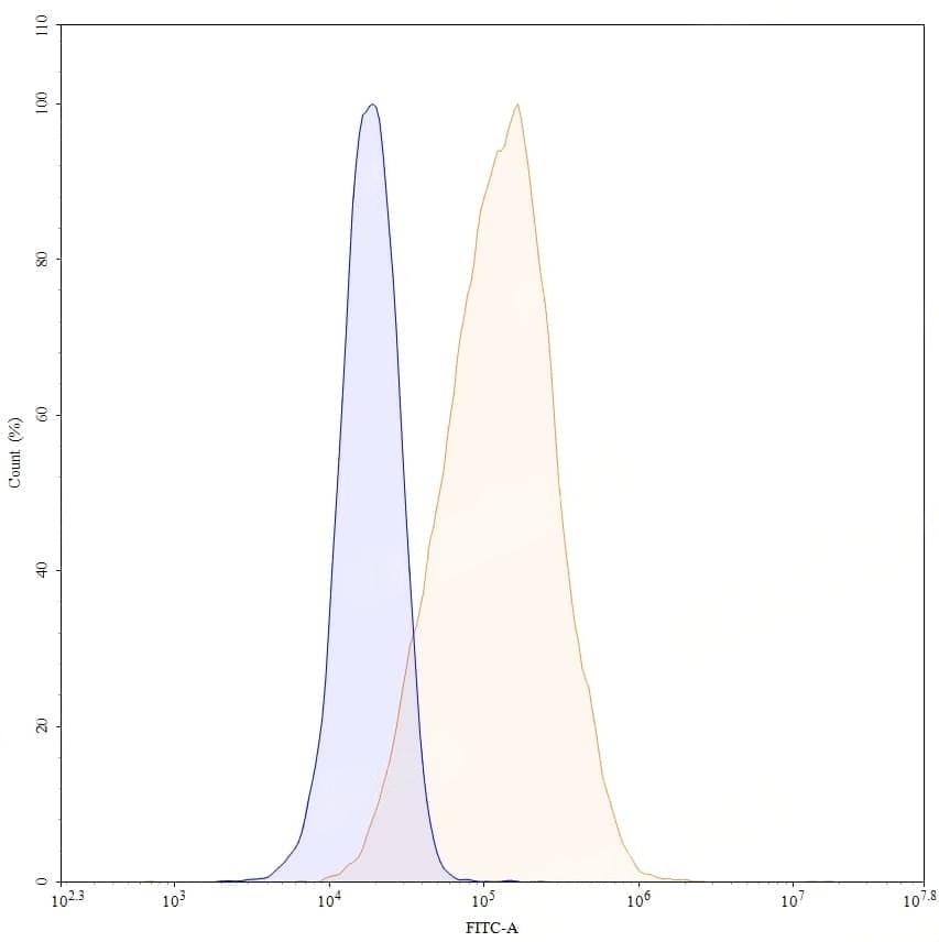
TD-HY403036_3.jpg
Flow Cytometry
 
Flow-cytometry using anti-human TFPI antibody. HepG2 cells were stained with an irrelevant antibody (Blue Histogram) or an anti-human TFPI monoclonal antibody (Catalog TD-HY403036, Yellow Histogram) at a concentration of 5 µg/ml for 30 mins at RT. After washing, bound antibody was detected using a a Goat Anti-Human IgG H&L Polyclonal Antibody, FITC (TD-HF690414) and cells analysed on a NovoCyte Flow Cytometer.
TD-HY403036_4.jpg
SDS-PAGE
 

SDS-PAGE for Research Grade Marstacimab.