4F2Mab(TD-HY415016) is a research-grade recombinant antibody targetingCD98. Produced in mammalian cells with native-like glycosylation.HighlightsResearch Grade— For PK/PD studies, assay development, and ADA research.Native Glycosylation— Mammalian expression ensures native-like patterns.
Species reactivity
Human
Applications
ELISA, Bioactivity: FACS, Functional assay, Research in vivo
Host species
Humanized
Isotype
IgG1-nd
Clonality
Monoclonal
Target
SLC3A2, 4F2hc, Lymphocyte activation antigen 4F2 large subunit, CD98, 4F2 cell-surface antigen heavy chain, Solute carrier family 3 member 2, MDU1, 4F2 heavy chain antigen
Endotoxin level
Please contact the lab for this information.
Purity
>95% purity as determined by SDS-PAGE.
Purification
Protein A/G purified from cell culture supernatant.
Accession
P08195
Form
Liquid
Storage buffer
0.01M PBS, pH 7.4.Please refer to the specific buffer information in the hardcopy of datasheet or the lot-specific COA.
Stability and Storage
Use a manual defrost freezer and avoid repeated freeze-thaw cycles. Store at 4°C for short-term storage (1-2 weeks). Store at -20°C for up to 12 months. For long-term storage, store at -80°C.
Background
4F2Mab is a monoclonal antibody that targets the 4F2 cell surface antigen, a heterodimer composed of the glycoprotein CD98 heavy chain and the light chain LAT1 (SLC7A5). This complex is involved in amino acid transport and is expressed on various cell types, including lymphocytes. The 4F2Mab antibody has been utilized in immunological research to study T-cell activation and the roles of amino acid transporters in immune responses.
Caption
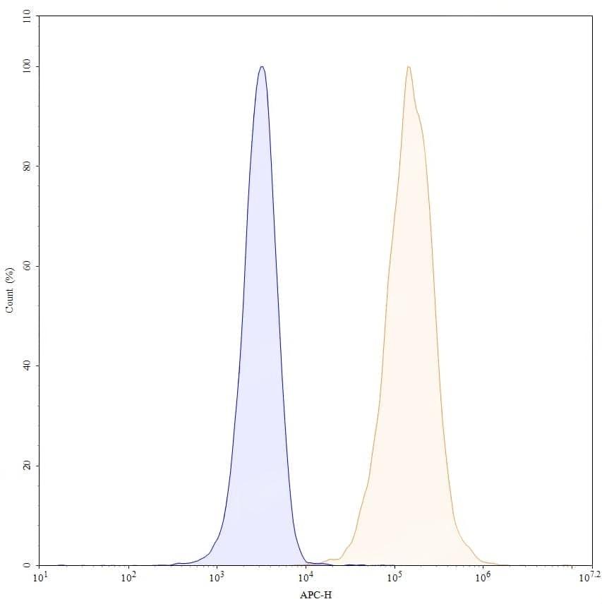
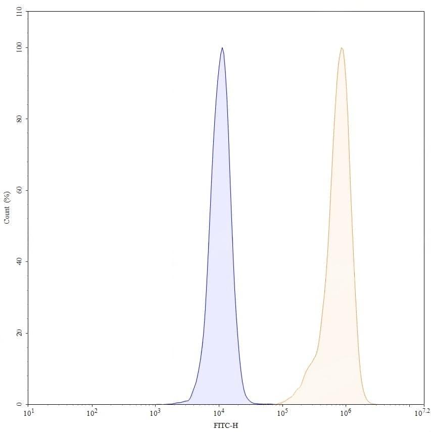
SDS-PAGE for Research Grade 4F2Mab. | Flow-cytometry using APC anti-human CD98 antibody. Hela cells were stained with an irrelevant antibody (Blue Histogram) or an APC anti-human CD98 monoclonal antibody (Catalog: HY415016, Yellow Histogram) at a concentration of 5 µg/ml for 30 mins at RT. After washing, cells analysed on a NovoCyte Flow Cytometer. ### Flow-cytometry using APC anti-human CD98 antibody. Hela cells were stained with an irrelevant antibody (Blue Histogram) or an APC anti-human CD98 monoclonal antibody (Catalog: HY415016, Yellow Histogram) at a concentration of 5 µg/ml for 30 mins at RT. After washing, cells analysed on a NovoCyte Flow Cytometer. | Detects recombinant human CD98/SLC3A2 (Catalog No:TD-HY415021) in indirect ELISA
Note
For research use only. Not suitable for clinical or therapeutic use.