EN
抗体药类似物
Research Grade Tusamitamab
All
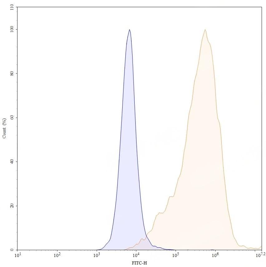
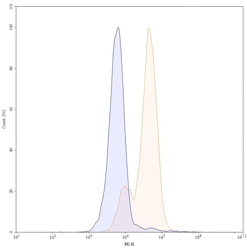
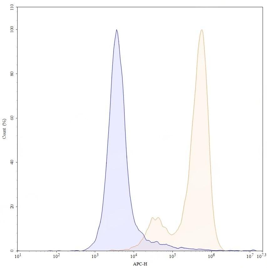
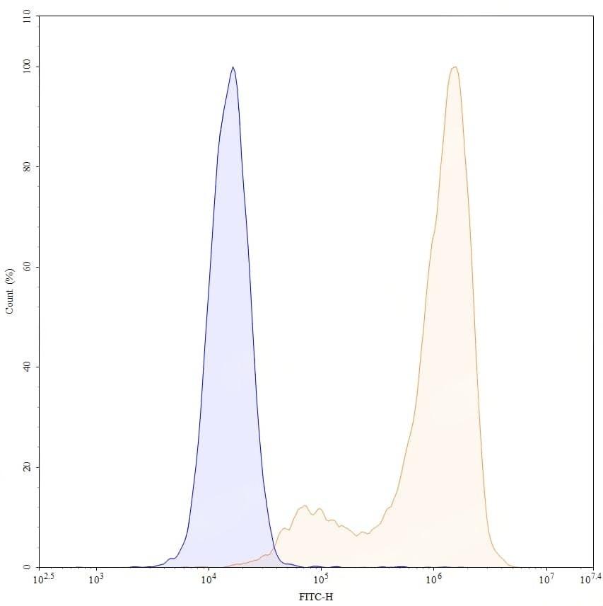
TD-HY546066_1.jpg
  • CatalogTD-HY546066
  • ClonalitymAb
  • Application Research Grade Biosimilar
  • SynonymsSAR-408377,CAS:2349294-95-5
  • 规格
    1mg
  • 价格
    ¥询价
定制服务咨询

Research Grade Tusamitamab


Catalog No. TD-HY546066
Species reactivity Human
Applications Research Grade Biosimilar
Host species Chimeric
Isotype IgG1-Kappa
Expression system Mammalian Cells
Clonality Monoclonal
Target Meconium antigen 100, CEACAM5, CEA, CD66e, Carcinoembryonic antigen-related cell adhesion molecule 5, Carcinoembryonic antigen
Endotoxin level Please contact the lab for this information.
Purity >95% purity as determined by SDS-PAGE.
Purification Protein A/G, purified from cell culture supernatant.
Accession P06731
Form Liquid
Storage buffer 0.01M PBS,pH7.4.
Stability and Storage Use a manual defrost freezer and avoid repeated freeze-thaw cycles. Store at 4°C for short-term storage (1-2 weeks). Store at -20°C for up to 12 months. For long-term storage, store at -80°C.
Alternate Names SAR-408377,CAS:2349294-95-5
Background Tusamitamab is an IgG1 monoclonal antibody that targets CEACAM5. Tusamitamab can be used to synthesize Tusamitamab ravtansine (SAR408701), which is a first-in-class humanized antibody-drug conjugate (ADC) that combines Tusamitamab and DM4 (a potent maytansine derivative).
Note For research use only. Not for use in clinical or therapeutic applications.

 

TD-HY546066_1.jpg
Bioactivity
 
SEC-HPLC detection for Research Grade Tusamitamab.