EN
抗体药类似物
Research Grade Natalizumab
All
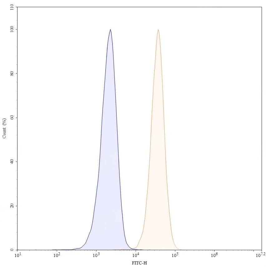
TD-HY596016_1.jpg
TD-HY596016_2.jpg
  • CatalogTD-HY596016
  • ClonalitymAb
  • Application Research Grade Biosimilar
  • SynonymsAN100226,BG00002,CAS:189261-10-7
  • 规格
    1mg
  • 价格
    ¥询价
定制服务咨询

Research Grade Natalizumab


Catalog No. TD-HY596016
Species reactivity Human
Applications Research Grade Biosimilar
Host species Humanized
Isotype IgG4-kappa
Expression system Mammalian Cells
Clonality Monoclonal
Target ITGA4, CD49d, CD49 antigen-like family member D, CD49D, VLA-4 subunit alpha, Integrin alpha-IV, Integrin alpha-4
Endotoxin level Please contact the lab for this information.
Purity >95% purity as determined by SDS-PAGE.
Purification Protein A/G, purified from cell culture supernatant.
Accession P13612
Form Liquid
Storage buffer 0.01M PBS,pH7.4.
Stability and Storage Use a manual defrost freezer and avoid repeated freeze-thaw cycles. Store at 4°C for short-term storage (1-2 weeks). Store at -20°C for up to 12 months. For long-term storage, store at -80°C.
Alternate Names AN100226,BG00002,CAS:189261-10-7
Background Natalizumab is a recombinant, humanized IgG4 monoclonal antibody, binds to α4β1-integrin and blocks its interaction with vascular cell adhesion molecule-1 (VCAM-1). Natalizumab can be used for the treatment of relapsing remitting multiple sclerosis and Crohn's disease. Natalizumab is also the first targeted therapy which blocks an essential mechanism for lymphocyte entry to the CNS and thus prevents acute demyelinating relapses.
Note For research use only. Not for use in clinical or therapeutic applications.

 

TD-HY596016_1.jpg
Bioactivity
 
SEC-HPLC detection for Research Grade Natalizumab.
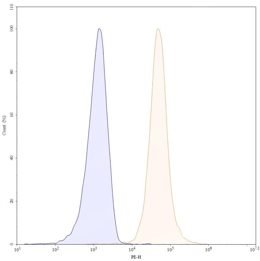
TD-HY596016_2.jpg
SDS-PAGE
 
SDS-PAGE for Research Grade Natalizumab.