EN
流式同型对照抗体
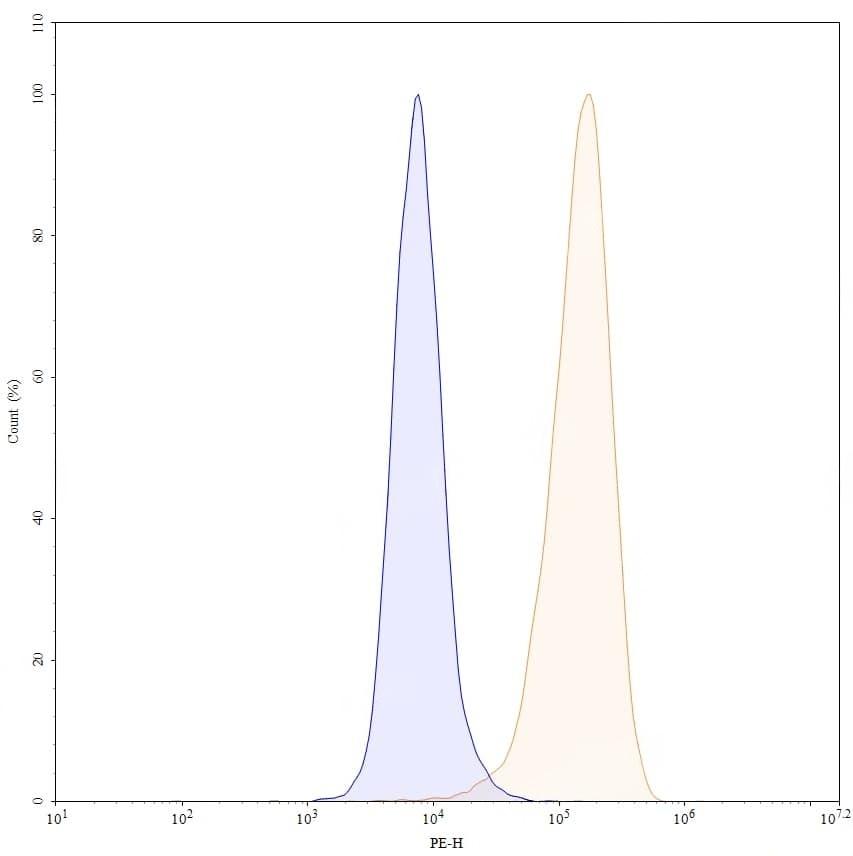
Anti-Human STEAP2 Antibody (SAA2102), PE
All
  • CatalogTD-HA962927
  • ClonalitymAb
  • Application ELISA, FCM
  • Synonyms
  • 规格
    50T
  • 价格
    ¥询价
定制服务咨询

Anti-Human STEAP2 Antibody (SAA2102), PE


Catalog No. TD-HA962927
Species reactivity Human
Applications ELISA, FCM
Host species Mouse
Isotype IgG2a, kappa
Clone ID SAA2102
Conjugation PE
Clonality Monoclonal
Target Metalloreductase STEAP2, 1.16.1.-, Prostate cancer-associated protein 1, Protein up-regulated in metastatic prostate cancer, PUMPCn, Six-transmembrane epithelial antigen of prostate 2, SixTransMembrane protein of prostate 1, STEAP2, PCANAP1, STAMP1, UNQ6507/PRO23203
Endotoxin level Please contact with the lab for this information.
Accession Q8NFT2
Form Liquid
Storage buffer 0.01M PBS, pH 7.4, 0.2% BSA, 0.05% Proclin 300.
Stability and Storage Store at 4°C for 12 months. Protect from light. Do not freeze.
Note For flow cytometric staining, the suggested use of this reagent is 0.5 µg per million cells in 100 µL volume. It is recommended that the reagent be titrated for optimal performance for each application. For research use only.