EN
二抗
当前位置:首页 > 产品中心 > 抗体 > 二抗
Anti-Human IgE/IGHE Antibody (SAA0343)
All
TD-HV064033_1.jpg
TD-HV064033_2.jpg
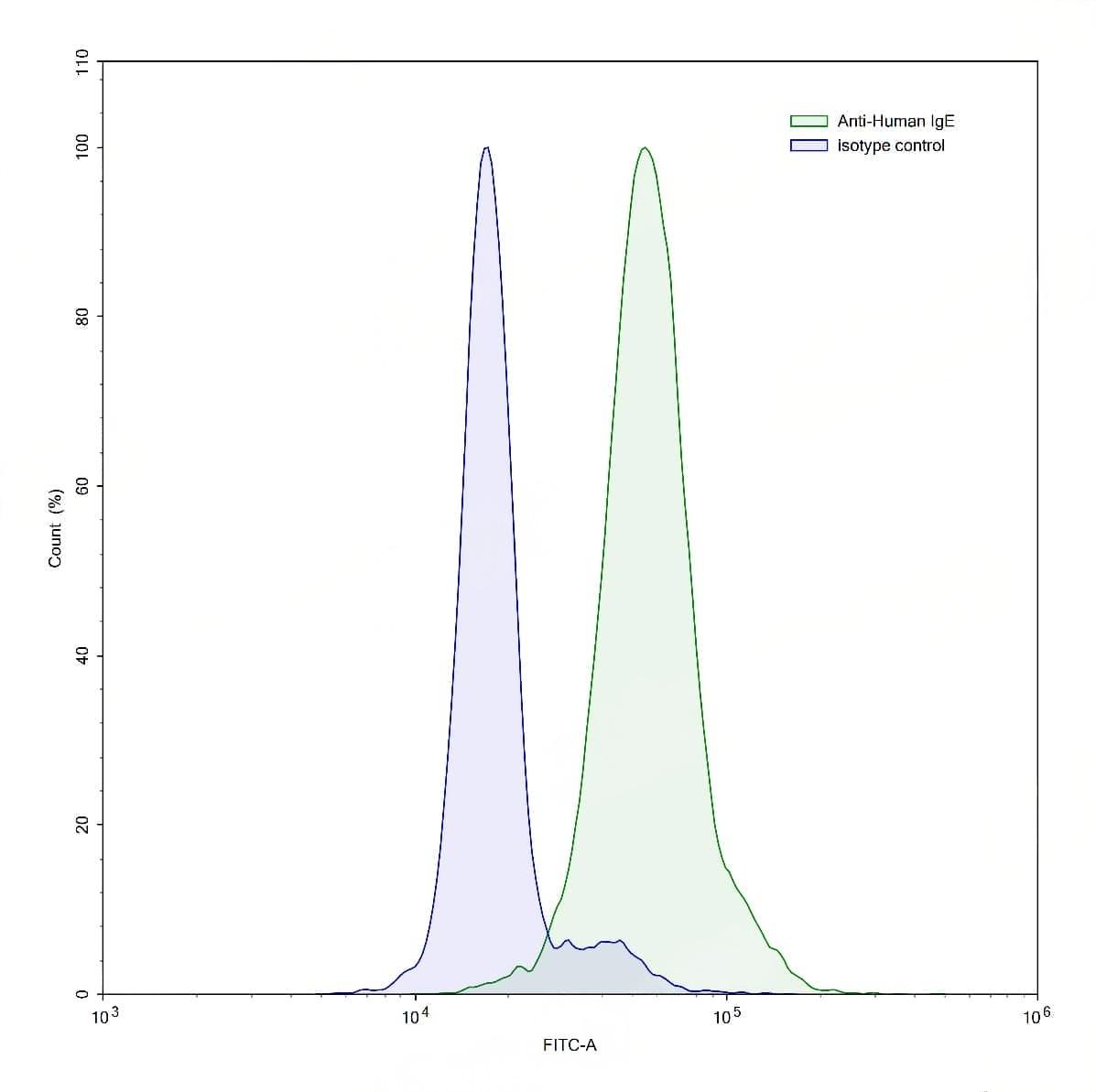
TD-HV064033_3.jpg
  • CatalogTD-HV064033
  • ClonalitymAb
  • Application ELISA, FCM
  • Synonyms
  • 规格
    50ug
  • 价格
    ¥询价
定制服务咨询

Anti-Human IgE/IGHE Antibody (SAA0343)


Catalog No. TD-HV064033
Species reactivity Human
Applications ELISA, FCM
Host species Mouse
Isotype IgG2a, kappa
Clone ID SAA0343
Clonality Monoclonal
Target Immunoglobulin heavy constant epsilon, Ig epsilon chain C region, Ig epsilon chain C region ND, IGHE
Purification Protein A/G purified from cell culture supernatant.
Form Liquid
Storage buffer 0.01M PBS, pH 7.4.
Stability and Storage Use a manual defrost freezer and avoid repeated freeze-thaw cycles. Store at 4°C short term (1-2 weeks). Store at -20°C 12 months. Store at -80°C long term.
Note For research use only.

 

TD-HV064033_1.jpg
Flow Cytometry
 
Flow-cytometry using anti-human IgE antibody.IgE Transfected CHO cells were stained with an irrelevant antibody (Blue Histogram) or an anti-human IgE antibody monoclonal antibody (Catalog # TD-HV064033 ,Green Histogram) at a concentration of 5 µg/ml for 30 mins at RT. After washing, bound antibody was detected using a FITC conjugated goat anti-mouse antibody (Catalog # TD-MF690414) and cells analysed on a NovoCyte Flow Cytometer.
TD-HV064033_2.jpg
Flow Cytometry
 
Flow-cytometry using anti-human IgE antibody.Human peripheral blood lymphocytes were stained with an irrelevant antibody (Blue Histogram) or an anti-human IgE antibody monoclonal antibody (Catalog # TD-HV064033 ,Green Histogram) at a concentration of 5 µg/ml for 30 mins at RT. After washing, bound antibody was detected using a FITC conjugated goat anti-mouse antibody (Catalog # TD-MF690414) and cells analysed on a NovoCyte Flow Cytometer.
TD-HV064033_3.jpg
SDS-PAGE
 
SDS-PAGE for Anti-Human IgE/IGHE Antibody (SAA0343).