EN
流式同型对照抗体
Anti-Human CD30/TNFRSF8 Antibody (SAA0011), APC
All
TD-HB038237_1.jpg
  • CatalogTD-HB038237
  • ClonalitymAb
  • Application FCM
  • Synonyms
  • 规格
    50T
  • 价格
    ¥询价
定制服务咨询

Anti-Human CD30/TNFRSF8 Antibody (SAA0011), APC


Catalog No. TD-HB038237
Species reactivity Human
Applications FCM
Host species Mouse
Isotype IgG1, kappa
Clone ID SAA0011
Conjugation APC
Clonality Monoclonal
Target CD30L receptor, Ki-1 antigen, CD30, TNFRSF8, D1S166E, Tumor necrosis factor receptor superfamily member 8, Lymphocyte activation antigen CD30
Endotoxin level Please contact with the lab for this information.
Accession P28908
Form Liquid
Storage buffer 0.01M PBS, pH 7.4, 0.2% BSA, 0.05% Proclin 300.
Stability and Storage Store at 4°C for 12 months. Protect from light. Do not freeze.
Note For flow cytometric staining, the suggested use of this reagent is 0.5 µg per million cells in 100 µL volume. It is recommended that the reagent be titrated for optimal performance for each application. For research use only.

 

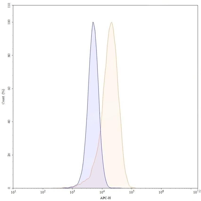
TD-HB038237_1.jpg
Flow CytoMetry
 
Flow-cytometry using APC anti-human CD30 antibody. Jurkat cells were stained with an irrelevant antibody (Blue Histogram) or an APC anti-human CD30 monoclonal antibody (Catalog: TD-HB038237, Yellow Histogram) at a concentration of 5 µg/ml for 30 mins at RT. After washing, cells analysed on a NovoCyte Flow Cytometer.