EN
流式同型对照抗体
Anti-Human CD120b/TNFRSF1B/TNFR2 Antibody (E4#)
All
TD-HB070107_1.jpg
TD-HB070107_2.jpg
  • CatalogTD-HB070107
  • ClonalitymAb
  • Application ELISA, FCM
  • Synonyms
  • 规格
    50ug
  • 价格
    ¥询价
定制服务咨询

Anti-Human CD120b/TNFRSF1B/TNFR2 Antibody (E4#)


Catalog No. TD-HB070107
Species reactivity Human
Applications ELISA, FCM
Host species Mouse
Isotype IgG1, kappa
Clone ID E4#
Clonality Monoclonal
Target TNF-R2, TNFR-II, p80 TNF-alpha receptor, Etanercept, TNFBR, TBP-2, TBPII, Tumor necrosis factor receptor superfamily member 1B, CD120b, p75, TNFRSF1B, Tumor necrosis factor receptor 2, TNF-RII, TNFR2, Tumor necrosis factor receptor type II
Endotoxin level Please contact with the lab for this information.
Purity >95% as determined by SDS-PAGE.
Purification Protein A/G purified from cell culture supernatant.
Accession P20333
Form Liquid
Storage buffer 0.01M PBS, pH 7.4.
Stability and Storage Use a manual defrost freezer and avoid repeated freeze-thaw cycles. Store at 4°C short term (1-2 weeks). Store at -20°C 12 months. Store at -80°C long term.
Note For research use only.

 

TD-HB070107_1.jpg
Flow Cytometry
 
Flow-cytometry using anti-human CD120b antibody. CD120b Transfected CHO cells were stained with an irrelevant antibody (Blue Histogram) or an anti-human CD120b antibody monoclonal antibody (Catalog # TD-HB070107 , Green Histogram) at a concentration of 5 µg/ml for 30 mins at RT. After washing, bound antibody was detected using a FITC conjugated goat anti-mouse antibody (Catalog # TD-MF690414) and cells analysed on a NovoCyte Flow Cytometer.
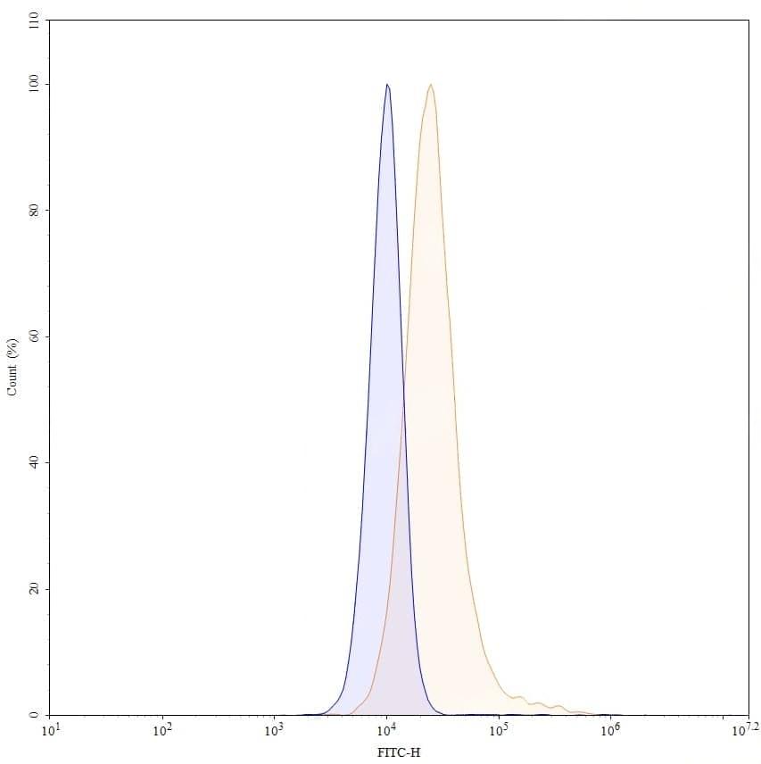
TD-HB070107_2.jpg
Flow Cytometry
 
Flow-cytometry using anti-human CD120b antibody. HEK-Blue™ TNF-α cells were stained with an irrelevant antibody (Blue Histogram) or an anti-human CD120b monoclonal antibody (Catalog: TD-HB070107, Yellow Histogram) at a concentration of 5 µg/ml for 30 mins at RT. After washing, bound antibody was detected using a a Goat Anti-Mouse IgG H&L Polyclonal Antibody, FITC (Catalog # TD-MF690414) and cells analysed on a NovoCyte Flow Cytometer.