EN
流式同型对照抗体
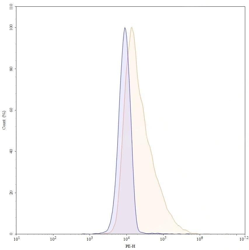
Anti-Human MUC1-Tn/STn Antibody (5E5#), PE
All
TD-HB102127_1.jpg
  • CatalogTD-HB102127
  • ClonalitymAb
  • Application ELISA, FCM, WB
  • Synonyms
  • 规格
    50T
  • 价格
    ¥询价
定制服务咨询

Anti-Human MUC1-Tn/STn Antibody (5E5#), PE


Catalog No. TD-HB102127
Species reactivity Human
Applications ELISA, FCM, WB
Host species Human
Isotype IgG1
Clone ID 5E5#
Conjugation PE
Clonality Monoclonal
Target PEMT, CA 15-3, H23AG, Peanut-reactive urinary mucin, PEM, EMA, Cancer antigen 15-3, MUC-1, Episialin, MUC1-CT, MUC1-beta, Tumor-associated mucin, CD227, Polymorphic epithelial mucin, KL-6, MUC1-alpha, MUC1, PUM, Krebs von den Lungen-6, MUC1-NT, Tumor-associated epithelial membrane antigen, Mucin-1, Breast carcinoma-associated antigen DF3, Carcinoma-associated mucin, RHD14201, MUC1-Tn/STn
Endotoxin level Please contact with the lab for this information.
Accession P15941
Form Liquid
Storage buffer 0.01M PBS, pH 7.4, 0.2% BSA, 0.05% Proclin 300.
Stability and Storage Store at 4°C for 12 months. Protect from light. Do not freeze.
Note For flow cytometric staining, the suggested use of this reagent is 0.5 µg per million cells in 100 µL volume. It is recommended that the reagent be titrated for optimal performance for each application. For research use only.