Anti-Human CD32b/FCGR2B Antibody (6G08), PE(TD-HB103227) is amouse monoclonalantibody detectingIGFR2inFCM. Suitable forHuman.HighlightsFlow Cytometry— Validated for flow cytometry applications.
Species reactivity
Human
Applications
FCM
Host species
Mouse
Isotype
IgG1, lambda
Conjugation
PE
Clone ID
6G08
Clonality
Monoclonal
Target
IGFR2, FCG2, Fc-gamma RII-b, CDw32, FcRII-b, IgG Fc receptor II-b, CD32, Fc-gamma-RIIb, Low affinity immunoglobulin gamma Fc region receptor II-b, FCGR2B
Endotoxin level
Please contact with the lab for this information.
Accession
P31994
Form
Liquid
Storage buffer
0.01M PBS, pH 7.4, 0.2% BSA, 0.05% Proclin 300.Please refer to the specific buffer information in the hardcopy of datasheet or the lot-specific COA.
Stability and Storage
Store at 4°C for 12 months. Protect from light. Do not freeze.
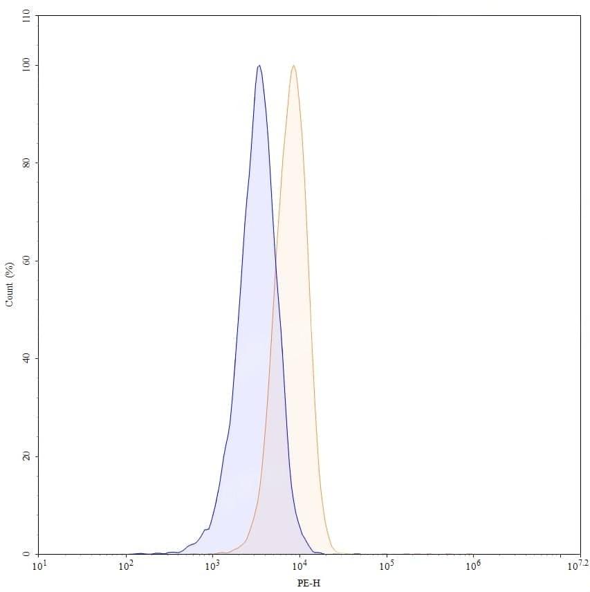
Caption
Flow-cytometry using PE anti-human CD32b antibody. Raji cells were stained with an irrelevant antibody (Blue Histogram) or an PE anti-human CD32b monoclonal antibody (Catalog No.:TD-HB103227, Yellow Histogram) at a concentration of 5 µg/ml for 30 mins at RT. After washing, cells analysed on a NovoCyte Flow Cytometer.
Note
For flow cytometric staining, the suggested use of this reagent is 0.5 µg per million cells in 100 µL volume. It is recommended that the reagent be titrated for optimal performance for each application. For research use only.