EN
流式同型对照抗体
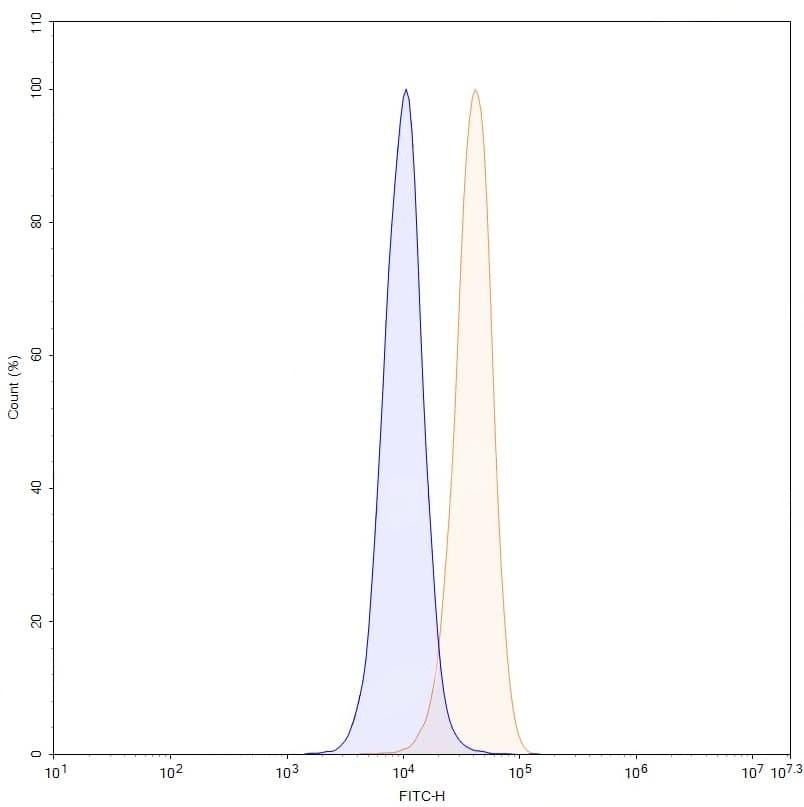
Anti-Human EPCAM Antibody (C52)
All
  • CatalogTD-HB104307
  • ClonalitymAb
  • Application ELISA, FCM, IF, IHC, IP, SPR, WB
  • Synonyms
  • 规格
    50ug
  • 价格
    ¥询价
定制服务咨询

Anti-Human EPCAM Antibody (C52)


Catalog No. TD-HB104307
Species reactivity Human
Applications ELISA, FCM, IF, IHC, IP, SPR, WB
Host species Mouse
Isotype IgG2a, kappa
Clone ID C52
Clonality Monoclonal
Target Epithelial cell adhesion molecule, Ep-CAM, Adenocarcinoma-associated antigen, Cell surface glycoprotein Trop-1, Epithelial cell surface antigen, Epithelial glycoprotein, EGP, Epithelial glycoprotein 314, EGP314, hEGP314, KS 1/4 antigen, KSA, Major gastrointestinal tumor-associated protein GA733-2, Tumor-associated calcium signal transducer 1, CD326, EPCAM, GA733-2, M1S2, M4S1, MIC18, TACSTD1, TROP1
Endotoxin level Please contact with the lab for this information.
Purity >95% as determined by SDS-PAGE.
Purification Protein A/G purified from cell culture supernatant.
Accession P16422
Form Liquid
Storage buffer 0.01M PBS, pH 7.4, 0.09% Sodium azide.
Stability and Storage Use a manual defrost freezer and avoid repeated freeze-thaw cycles. Store at 4°C short term (1-2 weeks). Store at -20°C 12 months. Store at -80°C long term.
Note For research use only.