EN
流式同型对照抗体
Anti-Human CD116/CSF2RA Antibody (CAM-3001), PE
All
TD-HB112127_1.jpg
  • CatalogTD-HB112127
  • ClonalitymAb
  • Application FCM
  • Synonyms
  • 规格
    50T
  • 价格
    ¥询价
定制服务咨询

Anti-Human CD116/CSF2RA Antibody (CAM-3001), PE


Catalog No. TD-HB112127
Species reactivity Human
Applications FCM
Host species Human
Isotype IgG4, lambda
Clone ID CAM-3001
Conjugation PE
Clonality Monoclonal
Target CD116, CSF2R, GMR-alpha, CSF2RA, Granulocyte-macrophage colony-stimulating factor receptor subunit alpha, CSF2RY, GMCSFR-alpha, GM-CSF-R-alpha, CDw116
Endotoxin level Please contact with the lab for this information.
Accession P15509
Form Liquid
Storage buffer 0.01M PBS, pH 7.4, 0.2% BSA, 0.05% Proclin 300.
Stability and Storage Store at 4°C for 12 months. Protect from light. Do not freeze.
Note For flow cytometric staining, the suggested use of this reagent is 0.5 µg per million cells in 100 µL volume. It is recommended that the reagent be titrated for optimal performance for each application. For research use only.

 

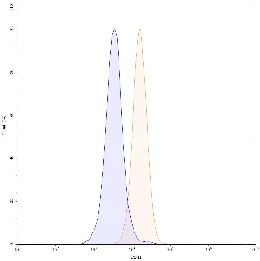
TD-HB112127_1.jpg
Flow CytoMetry
 
Flow-cytometry using PE anti-human CD116 antibody. U937 cells were stained with an irrelevant antibody (Blue Histogram) or an PE anti-human CD116 monoclonal antibody (Catalog: TD-HB112127, Yellow Histogram) at a concentration of 5 µg/ml for 30 mins at RT. After washing, and cells analysed on a NovoCyte Flow Cytometer.