EN
流式同型对照抗体
Anti-Human CD155/PVR Antibody (7D4)
All
TD-HB135107_1.jpg
TD-HB135107_2.jpg
TD-HB135107_3.jpg
  • CatalogTD-HB135107
  • ClonalitymAb
  • Application FCM
  • Synonyms
  • 规格
    50ug
  • 价格
    ¥询价
定制服务咨询

Anti-Human CD155/PVR Antibody (7D4)


Catalog No. TD-HB135107
Species reactivity Human
Applications FCM
Host species Mouse
Isotype IgG1, kappa
Clone ID 7D4
Clonality Monoclonal
Target Nectin-like protein 5 receptor, CD155, PVR, PVS, NECL-5
Endotoxin level Please contact with the lab for this information.
Purity >95% as determined by SDS-PAGE.
Purification Protein A/G purified from cell culture supernatant.
Accession P15151
Form Liquid
Storage buffer 0.01M PBS, pH 7.4.
Stability and Storage Use a manual defrost freezer and avoid repeated freeze-thaw cycles. Store at 4°C short term (1-2 weeks). Store at -20°C 12 months. Store at -80°C long term.
Note For research use only.

 

TD-HB135107_1.jpg
Flow Cytometry
 
Flow-cytometry using anti-human CD155 antibody.HeLa cells were stained with an irrelevant antibody (Blue Histogram) or an anti-human CD155 antibody monoclonal antibody (Catalog # TD-HB135107 ,Green Histogram) at a concentration of 5 µg/ml for 30 mins at RT. After washing, bound antibody was detected using a FITC conjugated goat anti-mouse antibody (Catalog # TD-MF690414) and cells analysed on a NovoCyte Flow Cytometer.
TD-HB135107_2.jpg
Flow Cytometry
 
Flow-cytometry using anti-human CD155 antibody.U937 cells were stained with an irrelevant antibody (Blue Histogram) or an anti-human CD155 antibody monoclonal antibody (Catalog # TD-HB135107 ,Green Histogram) at a concentration of 5 µg/ml for 30 mins at RT. After washing, bound antibody was detected using a FITC conjugated goat anti-mouse antibody (Catalog # TD-MF690414) and cells analysed on a NovoCyte Flow Cytometer.
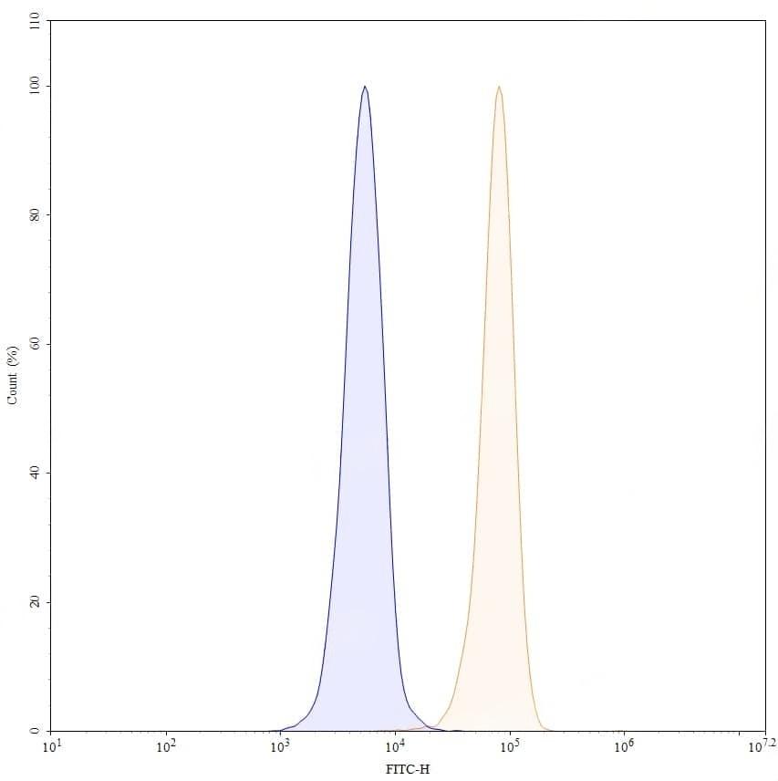
TD-HB135107_3.jpg
Flow Cytometry
 
Flow-cytometry using anti-human CD155 antibody. U937 cells were stained with an irrelevant antibody (Blue Histogram) or an anti-human CD155 monoclonal antibody (Catalog # TD-HB135107, Yellow Histogram) at a concentration of 5 µg/ml for 30 mins at RT. After washing, bound antibody was detected using a a Goat Anti-Mouse IgG H&L Polyclonal Antibody, FITC (Catalog # TD- MF690414) and cells analysed on a NovoCyte Flow Cytometer.