EN
流式同型对照抗体
Anti-Human CD171/L1CAM Antibody (OV52.24), PE
All
TD-HB159127_1.jpg
  • CatalogTD-HB159127
  • ClonalitymAb
  • Application FCM
  • Synonyms
  • 规格
    50T
  • 价格
    ¥询价
定制服务咨询

Anti-Human CD171/L1CAM Antibody (OV52.24), PE


Catalog No. TD-HB159127
Species reactivity Human
Applications FCM
Host species Mouse
Isotype IgG1, kappa
Clone ID OV52.24
Conjugation PE
Clonality Monoclonal
Target CAML1, Neural cell adhesion molecule L1, NCAM-L1, N-CAM-L1, CD171, MIC5, L1CAM
Endotoxin level Please contact with the lab for this information.
Accession P32004
Form Liquid
Storage buffer 0.01M PBS, pH 7.4, 0.2% BSA, 0.05% Proclin 300.
Stability and Storage Store at 4°C for 12 months. Protect from light. Do not freeze.
Note For flow cytometric staining, the suggested use of this reagent is 0.5 µg per million cells in 100 µL volume. It is recommended that the reagent be titrated for optimal performance for each application. For research use only.

 

TD-HB159127_1.jpg
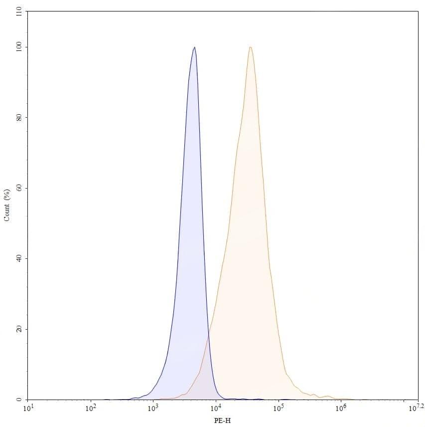
Flow CytoMetry
 
Flow-cytometry using PE anti-human CD171 antibody. Hela cells were stained with an irrelevant antibody (Blue Histogram) or an PE anti-human CD171 monoclonal antibody (Catalog: TD-HB159127, Yellow Histogram) at a concentration of 5 µg/ml for 30 mins at RT. After washing, and cells analysed on a NovoCyte Flow Cytometer.