EN
流式同型对照抗体
Anti-Human CD185/CXCR5 Antibody (16D7), PE
All
TD-HB160127_1.jpg
TD-HB160127_2.jpg
  • CatalogTD-HB160127
  • ClonalitymAb
  • Application FCM
  • Synonyms
  • 规格
    50T
  • 价格
    ¥询价
定制服务咨询

Anti-Human CD185/CXCR5 Antibody (16D7), PE


Catalog No. TD-HB160127
Species reactivity Human
Applications FCM
Host species Human
Isotype IgG1, kappa
Clone ID 16D7
Conjugation PE
Clonality Monoclonal
Target CXC-R5, CD185, MDR-15, C-X-C chemokine receptor type 5, CXCR5, CXCR-5, MDR15, Monocyte-derived receptor 15, Burkitt lymphoma receptor 1, BLR1
Endotoxin level Please contact with the lab for this information.
Accession P32302
Form Liquid
Storage buffer 0.01M PBS, pH 7.4, 0.2% BSA, 0.05% Proclin 300.
Stability and Storage Store at 4°C for 12 months. Protect from light. Do not freeze.
Note For flow cytometric staining, the suggested use of this reagent is 0.5 µg per million cells in 100 µL volume. It is recommended that the reagent be titrated for optimal performance for each application. For research use only.

 

TD-HB160127_1.jpg
Flow Cytometry
 
Flow-cytometry using PE anti-human CD185(CXCR5) antibody. Raji cells were stained with an irrelevant antibody (Green Histogram) or a PE anti-human CD185(CXCR5) antibody monoclonal antibody (Catalog # TD-HB160127, Red Histogram) at a concentration of 5 µg/ml for 30 mins at RT. After washing, cells analysed on a NovoCyte Flow Cytometer.
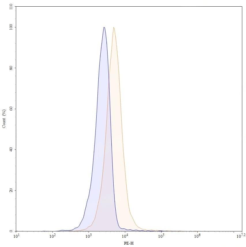
TD-HB160127_2.jpg
Flow CytoMetry
 
Flow-cytometry using PE anti-human CD185 antibody. Raji cells were stained with an irrelevant antibody (Blue Histogram) or an PE anti-human CD185 monoclonal antibody (Catalog # TD-HB160127, Yellow Histogram) at a concentration of 5 µg/ml for 30 mins at RT. After washing, cells analysed on a NovoCyte Flow Cytometer.