EN
流式同型对照抗体
Anti-Human CD182/CXCR2 Antibody (3H9)
All
TD-HB243107_1.jpg
TD-HB243107_2.jpg
  • CatalogTD-HB243107
  • ClonalitymAb
  • Application FCM
  • Synonyms
  • 规格
    50ug
  • 价格
    ¥询价
定制服务咨询

Anti-Human CD182/CXCR2 Antibody (3H9)


Catalog No. TD-HB243107
Species reactivity Human
Applications FCM
Host species Mouse
Isotype IgG1, kappa
Clone ID 3H9
Clonality Monoclonal
Target IL8RB, GRO/MGSA receptor, C-X-C chemokine receptor type 2, CD182, CXCR-2, IL-8R B, CXC-R2, IL-8 receptor type 2, High affinity interleukin-8 receptor B, CDw128b, CXCR2
Endotoxin level Please contact with the lab for this information.
Purity >95% as determined by SDS-PAGE.
Purification Protein A/G purified from cell culture supernatant.
Accession P25025
Form Liquid
Storage buffer 0.01M PBS, pH 7.4.
Stability and Storage Use a manual defrost freezer and avoid repeated freeze-thaw cycles. Store at 4°C short term (1-2 weeks). Store at -20°C 12 months. Store at -80°C long term.
Note For research use only.

 

TD-HB243107_1.jpg
Bioactivity
 
SEC-HPLC detection for Anti-Human CD182/CXCR2 Antibody (3H9).
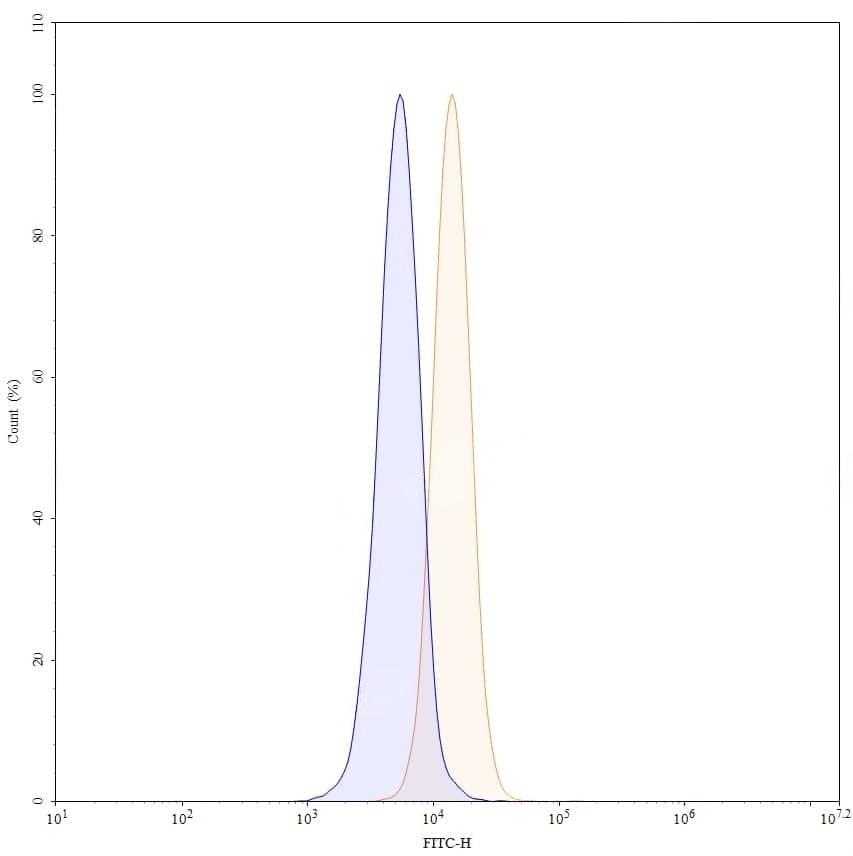
TD-HB243107_2.jpg
Flow CytoMetry
 
Flow-cytometry using anti-human CD182 antibody. U937 cells were stained with an irrelevant antibody (Blue Histogram) or an anti-human CD182 monoclonal antibody (Catalog:TD-HB243107, Yellow Histogram) at a concentration of 5 µg/ml for 30 mins at RT. After washing, bound antibody was detected using a a Goat Anti-Mouse IgG H&L Polyclonal Antibody, FITC (Catalog:TD-MF690414) and cells analysed on a NovoCyte Flow Cytometer.