Anti-Human CD24 Antibody (SWA11)(TD-HB630107) is amouse monoclonalantibody detectingSignal transducer CD24inFCM, IHC, IF, RIA. Suitable forHuman.HighlightsMulti-Application— Validated across multiple applications.Flow Cytometry— Validated for flow cytometry applications.
Species reactivity
Human
Applications
FCM, IHC, IF, RIA
Host species
Mouse
Isotype
IgG1, kappa
Clone ID
SWA11
Clonality
Monoclonal
Target
Signal transducer CD24, CD24, CD24A, Small cell lung carcinoma cluster 4 antigen
Endotoxin level
Please contact with the lab for this information.
Purity
>95% as determined by SDS-PAGE.
Purification
Protein A/G purified from cell culture supernatant.
Accession
P25063
Form
Liquid
Storage buffer
0.01M PBS, pH 7.4.Please refer to the specific buffer information in the hardcopy of datasheet or the lot-specific COA.
Stability and Storage
Use a manual defrost freezer and avoid repeated freeze-thaw cycles. Store at 4°C short term (1-2 weeks). Store at -20°C 12 months. Store at -80°C long term.
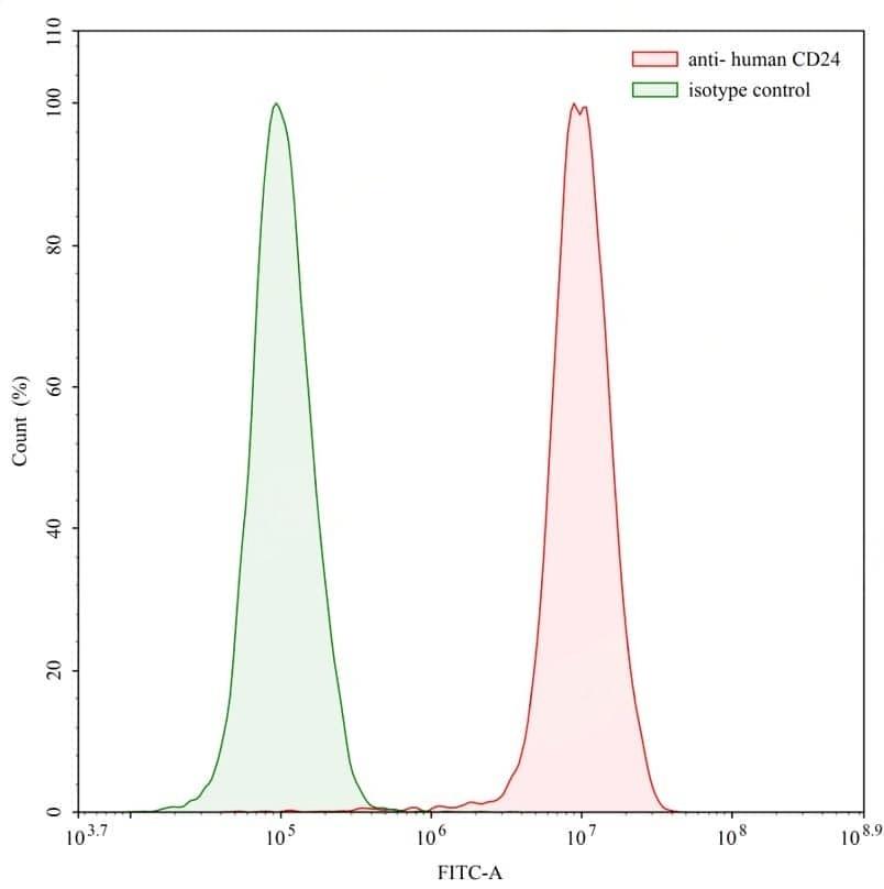
Caption
SEC-HPLC detection for Anti-Human CD24 Antibody (SWA11). | Detects CD24 in indirect ELISAs. | SDS-PAGE for Anti-Human CD24 Antibody (SWA11) | Flow-cytometry using anti-human CD24 antibody. Human SK-BR-3 cell line were stained with an irrelevant antibody (Green Histogram) or an anti-human CD24 antibody monoclonal antibody (Catalog No.:TD-HB630107 , Red Histogram) at a concentration of 20 µg/ml for 30 mins at RT. After washing, bound antibody was detected using a CoraLite488 conjugated goat anti-mouse antibody (Catalog No.:TD-MF690314) and cells analysed on a NovoCyte Flow Cytometer. | Western blot analysis was performed using anti-CD24 monoclonal antibody at 1ug/mL on various samples.Lane 1:recombinant human CD24 (Catalog No.:TD-HB630011)Lane 2:negative control