EN
流式同型对照抗体
Anti-Human CD13/ANPEP/APN Antibody (SAA1398), PE
All
TD-HB650227_1.jpg
  • CatalogTD-HB650227
  • ClonalitymAb
  • Application ELISA, FCM, WB
  • Synonyms
  • 规格
    50T
  • 价格
    ¥询价
定制服务咨询

Anti-Human CD13/ANPEP/APN Antibody (SAA1398), PE


Catalog No. TD-HB650227
Species reactivity Human
Applications ELISA, FCM, WB
Host species Mouse
Isotype VHH-mFc (IgG1)
Clone ID SAA1398
Conjugation PE
Clonality Monoclonal
Target Aminopeptidase M, APN, AP-M, gp150, hAPN, AP-N, PEPN, Microsomal aminopeptidase, CD13, Aminopeptidase N, Alanyl aminopeptidase, Myeloid plasma membrane glycoprotein CD13, ANPEP
Endotoxin level Please contact with the lab for this information.
Accession P15144
Form Liquid
Storage buffer 0.01M PBS, pH 7.4, 0.2% BSA, 0.05% Proclin 300.
Stability and Storage Store at 4°C for 12 months. Protect from light. Do not freeze.
Note For flow cytometric staining, the suggested use of this reagent is 0.5 µg per million cells in 100 µL volume. It is recommended that the reagent be titrated for optimal performance for each application. For research use only.

 

TD-HB650227_1.jpg
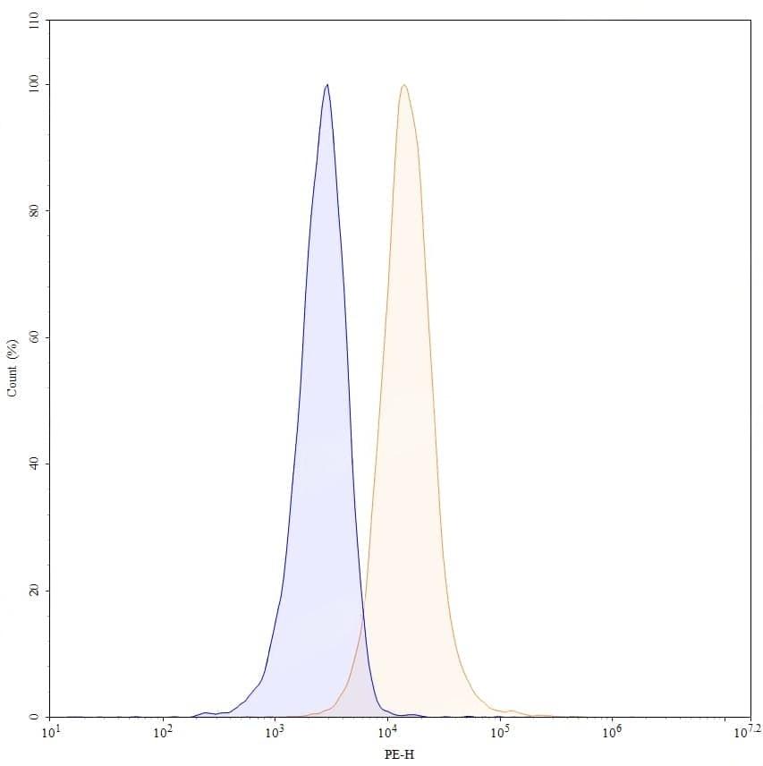
Flow CytoMetry
 
Flow-cytometry using PE anti-human CD13 antibody. U937 cells were stained with an irrelevant antibody (Blue Histogram) or an PE anti-human CD13 monoclonal antibody (Catalog: TD-HB650227, Yellow Histogram) at a concentration of 5 µg/ml for 30 mins at RT. After washing, and cells analysed on a NovoCyte Flow Cytometer.