EN
流式同型对照抗体
Anti-Human CD104/ITGB4 Antibody (65A12)
All
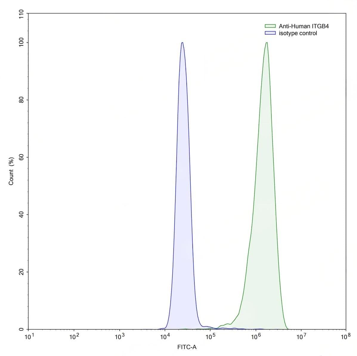
TD-HB684107_1.jpg
TD-HB684107_2.jpg
TD-HB684107_3.jpg
  • CatalogTD-HB684107
  • ClonalitymAb
  • Application FCM
  • Synonyms
  • 规格
    50ug
  • 价格
    ¥询价
定制服务咨询

Anti-Human CD104/ITGB4 Antibody (65A12)


Catalog No. TD-HB684107
Species reactivity Human
Applications FCM
Host species Mouse
Isotype IgG1, kappa
Clone ID 65A12
Clonality Monoclonal
Target GP150, Integrin beta-4, CD104, ITGB4
Endotoxin level Please contact with the lab for this information.
Purity >95% as determined by SDS-PAGE.
Purification Protein A/G purified from cell culture supernatant.
Accession P16144
Form Liquid
Storage buffer 0.01M PBS, pH 7.4.
Stability and Storage Use a manual defrost freezer and avoid repeated freeze-thaw cycles. Store at 4°C short term (1-2 weeks). Store at -20°C 12 months. Store at -80°C long term.
Note For research use only.

 

TD-HB684107_1.jpg
Flow Cytometry
 
Flow-cytometry using anti-human ITGB4 antibody.A549 cells were stained with an irrelevant antibody (Blue Histogram) or an anti-human ITGB4 antibody monoclonal antibody (Catalog # TD-HB684107 ,Green Histogram) at a concentration of 5 µg/ml for 30 mins at RT. After washing, bound antibody was detected using a FITC conjugated goat anti-mouse antibody (Catalog # TD-MF690414) and cells analysed on a NovoCyte Flow Cytometer.
TD-HB684107_2.jpg
Flow Cytometry
 
Flow-cytometry using anti-human ITGB4 antibody.HT-29 cells were stained with an irrelevant antibody (Blue Histogram) or an anti-human ITGB4 antibody monoclonal antibody (Catalog # TD-HB684107 ,Green Histogram) at a concentration of 5 µg/ml for 30 mins at RT. After washing, bound antibody was detected using a FITC conjugated goat anti-mouse antibody (Catalog # TD-MF690414) and cells analysed on a NovoCyte Flow Cytometer.
TD-HB684107_3.jpg
Flow Cytometry
 
Flow-cytometry using anti-human ITGB4 antibody.A431 cells were stained with an irrelevant antibody (Blue Histogram) or an anti-human ITGB4 antibody monoclonal antibody (Catalog # TD-HB684107 ,Green Histogram) at a concentration of 5 µg/ml for 30 mins at RT. After washing, bound antibody was detected using a FITC conjugated goat anti-mouse antibody (Catalog # TD-MF690414) and cells analysed on a NovoCyte Flow Cytometer.