EN
流式同型对照抗体
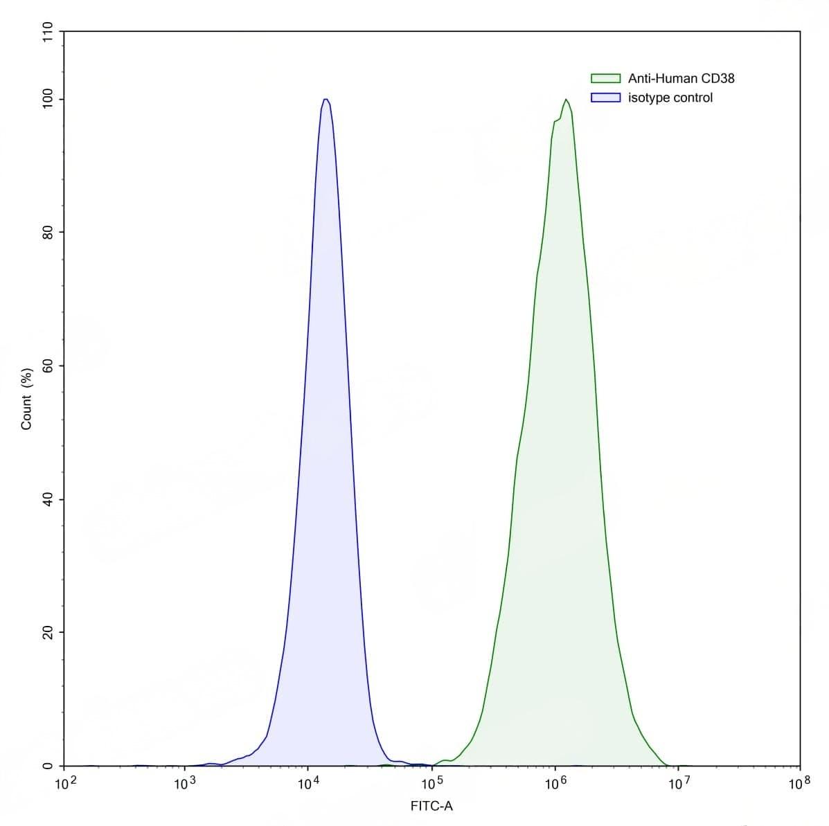
Anti-Human CD38 Antibody (TAK-079)
All
TD-HB691307_1.jpg
TD-HB691307_2.jpg
TD-HB691307_3.jpg
  • CatalogTD-HB691307
  • ClonalitymAb
  • Application FCM
  • Synonyms
  • 规格
    50ug
  • 价格
    ¥询价
定制服务咨询

Anti-Human CD38 Antibody (TAK-079)


Catalog No. TD-HB691307
Species reactivity Human
Applications FCM
Host species Mouse
Isotype IgG2a, lambda
Clone ID TAK-079
Clonality Monoclonal
Target Cyclic ADP-ribose hydrolase 1, ADP-ribosyl cyclase/cyclic ADP-ribose hydrolase 1, cADPr hydrolase 1, 2'-phospho-ADP-ribosyl cyclase/2'-phospho-cyclic-ADP-ribose transferase, T10, 2'-phospho-cyclic-ADP-ribose transferase, CD38, ADPRC 1, ADP-ribosyl cyclase 1, 2'-phospho-ADP-ribosyl cyclase
Endotoxin level Please contact with the lab for this information.
Purity >95% as determined by SDS-PAGE.
Purification Protein A/G purified from cell culture supernatant.
Accession P28907
Form Liquid
Storage buffer 0.01M PBS, pH 7.4.
Stability and Storage Use a manual defrost freezer and avoid repeated freeze-thaw cycles. Store at 4°C short term (1-2 weeks). Store at -20°C 12 months. Store at -80°C long term.
Note For research use only.