EN
流式同型对照抗体
Anti-Human AXL/UFO Antibody (SAA0128)
All
TD-HB709207_1.jpg
TD-HB709207_2.jpg
  • CatalogTD-HB709207
  • ClonalitymAb
  • Application FCM, WB
  • Synonyms
  • 规格
    50ug
  • 价格
    ¥询价
定制服务咨询

Anti-Human AXL/UFO Antibody (SAA0128)


Catalog No. TD-HB709207
Species reactivity Human
Applications FCM, WB
Host species Mouse
Isotype IgG2a, kappa
Clone ID SAA0128
Clonality Monoclonal
Target UFO, AXL oncogene, Tyrosine-protein kinase receptor UFO, AXL
Endotoxin level Please contact with the lab for this information.
Purity >95% as determined by SDS-PAGE.
Purification Protein A/G purified from cell culture supernatant.
Accession P30530
Form Liquid
Storage buffer 0.01M PBS, pH 7.4.
Stability and Storage Use a manual defrost freezer and avoid repeated freeze-thaw cycles. Store at 4°C short term (1-2 weeks). Store at -20°C 12 months. Store at -80°C long term.
Note For research use only.

 

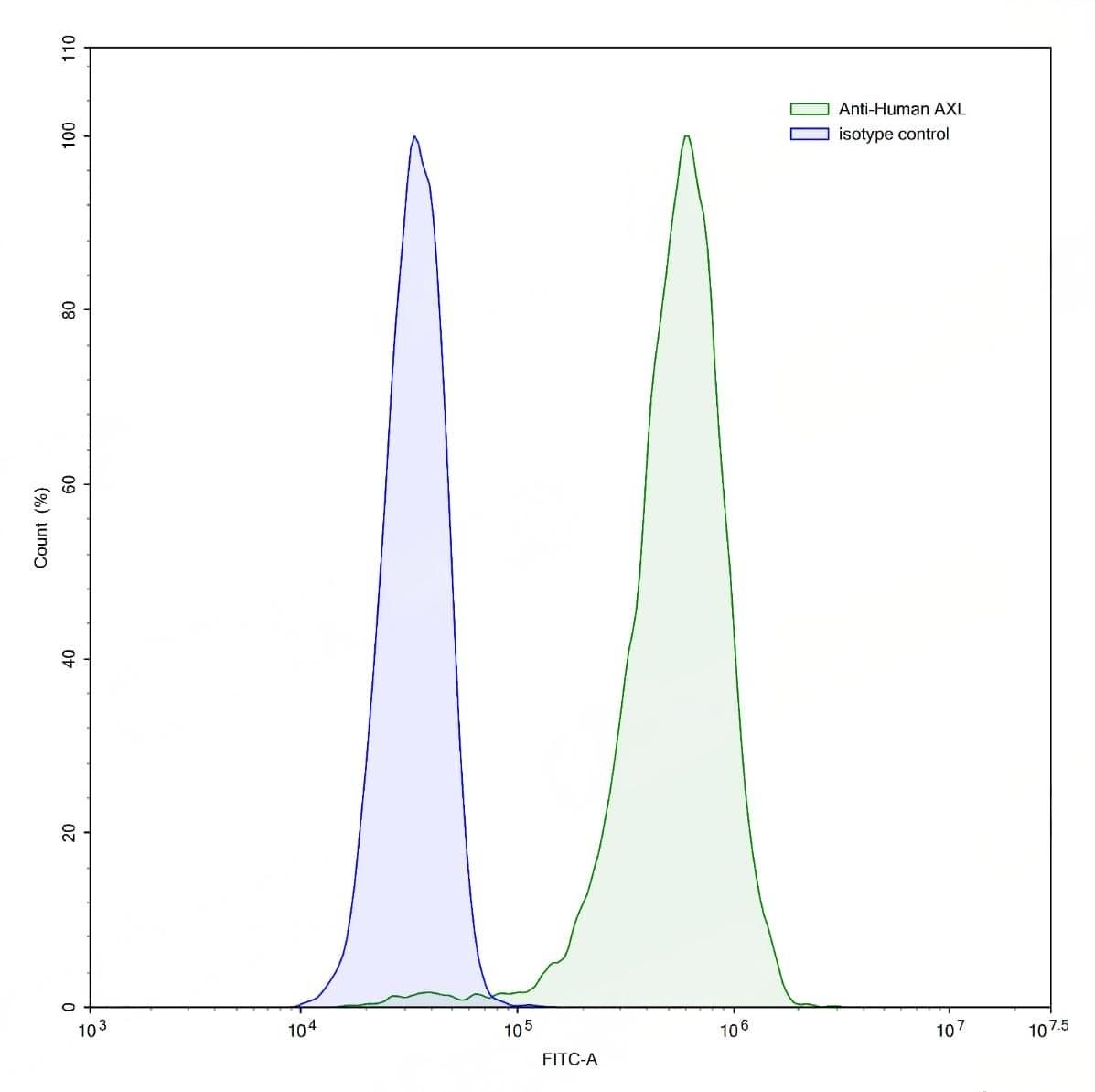
TD-HB709207_1.jpg
Flow Cytometry
 
Flow-cytometry using anti-human AXL antibody.HeLa cells were stained with an irrelevant antibody (Blue Histogram) or an anti-human AXL antibody monoclonal antibody (Catalog # TD-HB709207 ,Green Histogram) at a concentration of 5 µg/ml for 30 mins at RT. After washing, bound antibody was detected using a FITC conjugated goat anti-mouse antibody (Catalog # TD-MF690414) and cells analysed on a NovoCyte Flow Cytometer.
TD-HB709207_2.jpg
Flow Cytometry
 
Flow-cytometry using anti-human AXL antibody.U251 cells were stained with an irrelevant antibody (Blue Histogram) or an anti-human AXL antibody monoclonal antibody (Catalog # TD-HB709207 ,Green Histogram) at a concentration of 5 µg/ml for 30 mins at RT. After washing, bound antibody was detected using a FITC conjugated goat anti-mouse antibody (Catalog # TD-MF690414) and cells analysed on a NovoCyte Flow Cytometer.